LEMON Manuals: Even more car manuals for everyone: 1960-2025
Home >> Mitsubishi >> 2025 >> Eclipse Cross ES >> Repair and Diagnosis (Single Page) >> Quick Lookups >> Wiring Diagrams >> Headlight Manual Leveling System - Circuit Diagrams >> Headlight Manual Leveling System
April 5, 2026: LEMON Manuals is launched! Read the announcement.

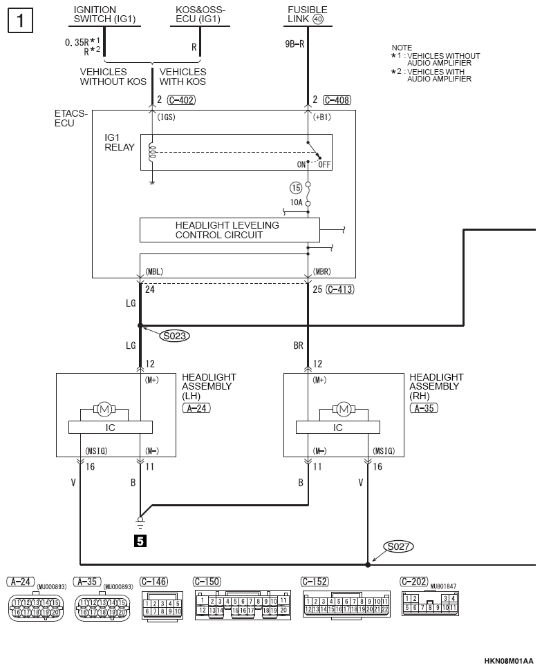
Headlight Manual Leveling System

Fig 1: Headlight Manual Leveling System Circuit Diagram (1 Of 2)
G12651443Courtesy of MITSUBISHI MOTOR SALES OF AMERICA.
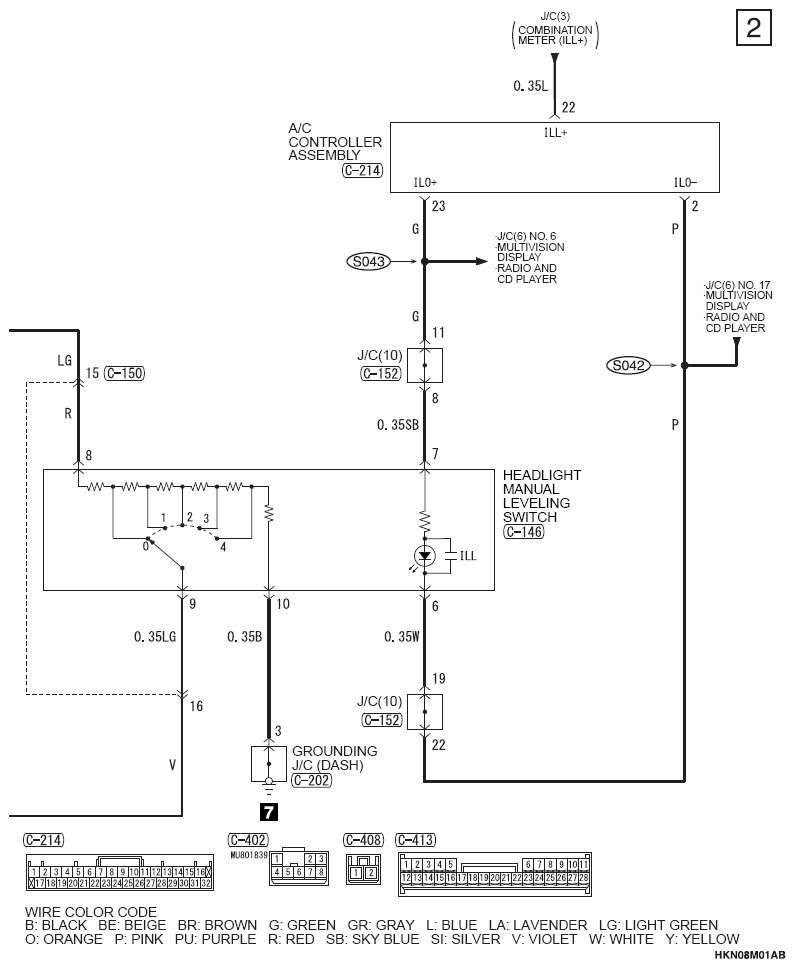
Fig 2: Headlight Manual Leveling System Circuit Diagram (2 Of 2)
G12651444Courtesy of MITSUBISHI MOTOR SALES OF AMERICA.