LEMON Manuals: Even more car manuals for everyone: 1960-2025
Home >> Nissan-Datsun >> 2002 >> Sentra SE-R Spec V >> Repair and Diagnosis >> External Pages >> Different car >> Section 2309 (Engine Control System - DTCS P0327 To P0500) >> DTC P0452: EVAP Control System Pressure Sensor >> Wiring Diagram
April 5, 2026: LEMON Manuals is launched! Read the announcement.

DTC P0452: EVAP Control System Pressure Sensor: Wiring Diagram

WARNING: This page is about a different car, the 2005 Nissan Titan. However, it is still accessible from the selected car via links, so may be relevant.
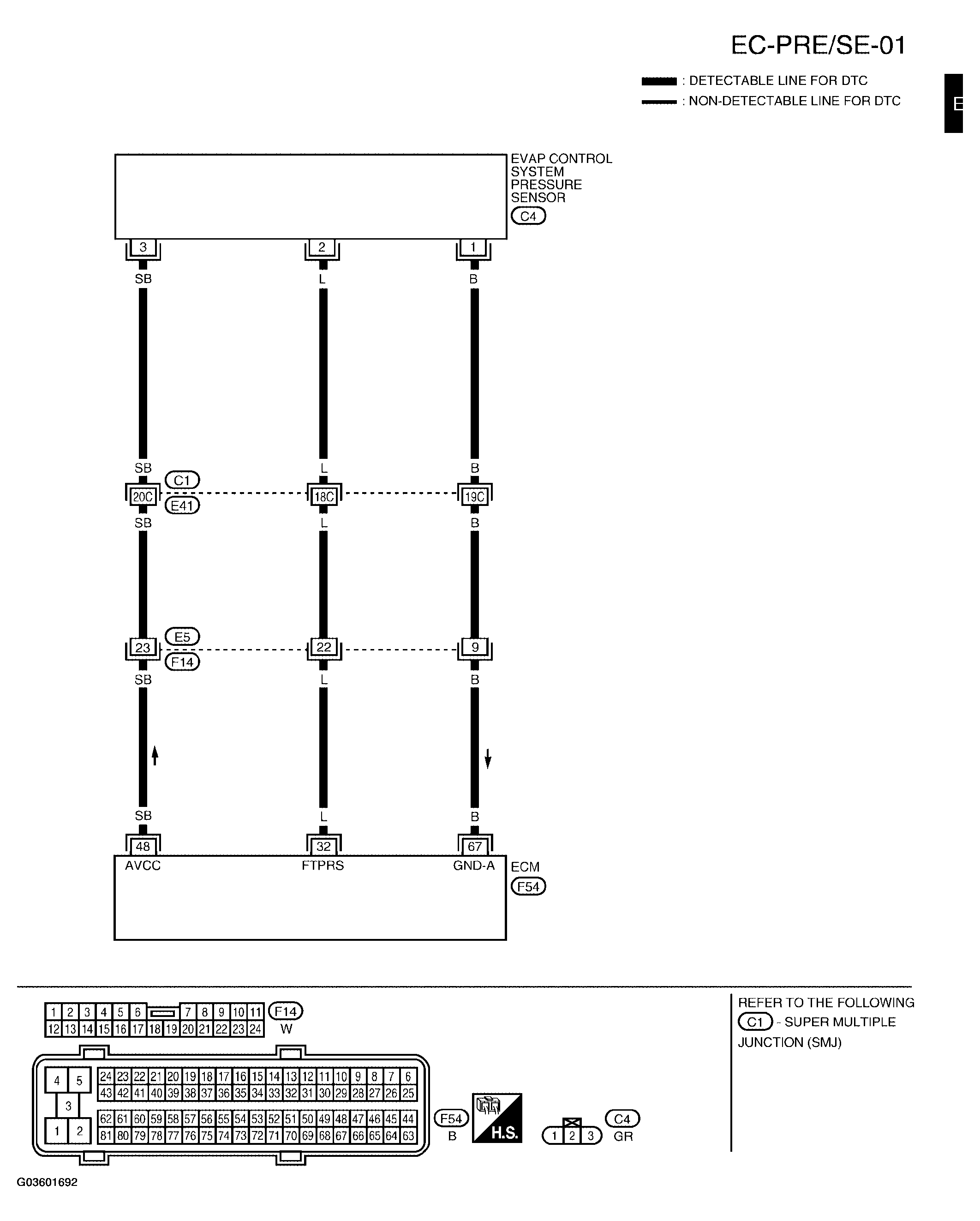
Fig 1: Wiring Diagram - EC-PRE/SE-01
G03601692Courtesy of NISSAN MOTOR CO., U.S.A.

Specification data are reference values and are measured between each terminal and ground.

CAUTION: Do not use ECM ground terminals when measuring input/output voltage. Doing so may result in damage to the ECM's transistor. Use a ground other than ECM terminals, such as the ground.
SERVICE DATA AND SPECIFICATIONS

TERMINAL NO. WIRE COLOR ITEM CONDITION DATA (DC Voltage)
32 L EVAP control system pressure sensor [Ignition switch: ON]  Approximately 1.8 - 4.8V
48 SB Sensor power supply (EVAP control system pressure sensor) [Ignition switch: ON]  Approximately 5V
67 B Sensor ground [Engine is running] 
  • Warm-up condition 
  • Idle speed
Approximately 0V