LEMON Manuals: Even more car manuals for everyone: 1960-2025
Home >> Nissan-Datsun >> 2003 >> 350Z Standard >> Repair and Diagnosis >> Engine Performance >> System >> Engine Controls - Self-Diagnostics >> Diagnostic Tests >> DTC P0453: EVAP Control System Pressure Sensor High Input
April 5, 2026: LEMON Manuals is launched! Read the announcement.

DTC P0453: EVAP Control System Pressure Sensor High Input

NOTE: Before performing diagnostic procedure, follow testing procedure. See TESTING PROCEDURE  under SELF-DIAGNOSTIC SYSTEM.

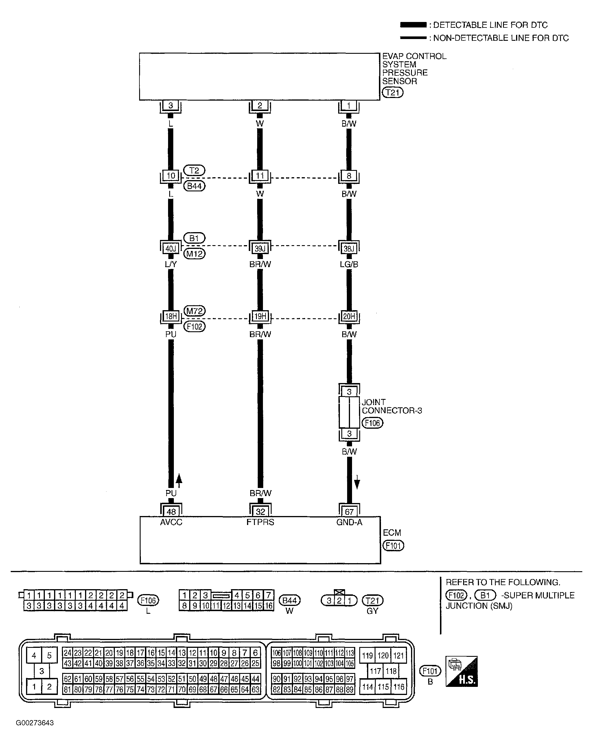
For diagnostic procedures, see Fig 1 -Fig 7 . For component testing procedures, see Figure and Figure .

Fig 1: DTC P0453 (1 Of 7)
G00273641Courtesy of NISSAN MOTOR CO., U.S.A.
Fig 2: DTC P0453 (2 Of 7)
G00273642Courtesy of NISSAN MOTOR CO., U.S.A.
Fig 3: DTC P0453 (3 Of 7)
G00273643Courtesy of NISSAN MOTOR CO., U.S.A.
Fig 4: DTC P0453 (4 Of 7)
G00273644Courtesy of NISSAN MOTOR CO., U.S.A.
Fig 5: DTC P0453 (5 Of 7)
G00273645Courtesy of NISSAN MOTOR CO., U.S.A.
Fig 6: DTC P0453 (6 Of 7)
G00273646Courtesy of NISSAN MOTOR CO., U.S.A.
Fig 7: DTC P0453 (7 Of 7)
G00273647Courtesy of NISSAN MOTOR CO., U.S.A.