LEMON Manuals: Even more car manuals for everyone: 1960-2025
Home >> Nissan-Datsun >> 2003 >> Sentra Limited >> Repair and Diagnosis (Single Page) >> Engine Performance >> System >> Engine Controls - Self-Diagnostics (Qr25DE) >> Diagnostic Tests >> DTC P0462: Fuel Level Sensor Circuit Low Input Or DTC P0463: Fuel Level Sensor Circuit High Input >> Circuit Identification
April 5, 2026: LEMON Manuals is launched! Read the announcement.

Circuit Identification

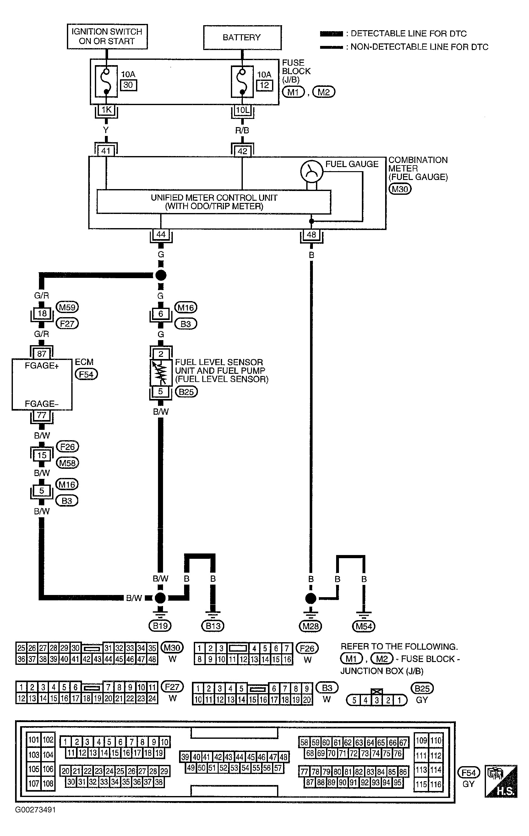
For circuit identification, see Fig 1 and Fig 2 .

Fig 1: DTCs P0462 & P0463 Fuel Level Sensor Circuit Diagram
G00273491Courtesy of NISSAN MOTOR CO., U.S.A.
Fig 2: DTCs P0462 & P0463 Fuel Level Sensor Circuit Terminal Identification
G00273492Courtesy of NISSAN MOTOR CO., U.S.A.