LEMON Manuals: Even more car manuals for everyone: 1960-2025
Home >> Nissan-Datsun >> 2003 >> Sentra SE-R Spec V >> Repair and Diagnosis >> External Pages >> Different car >> Section 1721 (Audio, Visual, Navigation & Telephone System) >> Navigation System >> Wiring Diagram - COMM
April 5, 2026: LEMON Manuals is launched! Read the announcement.

Wiring Diagram - COMM

WARNING: This page is about a different car, the 2006 Nissan Pathfinder. However, it is still accessible from the selected car via links, so may be relevant.
NOTE: For PG references see POWER SUPPLY, GROUND AND CIRCUIT ELEMENTS
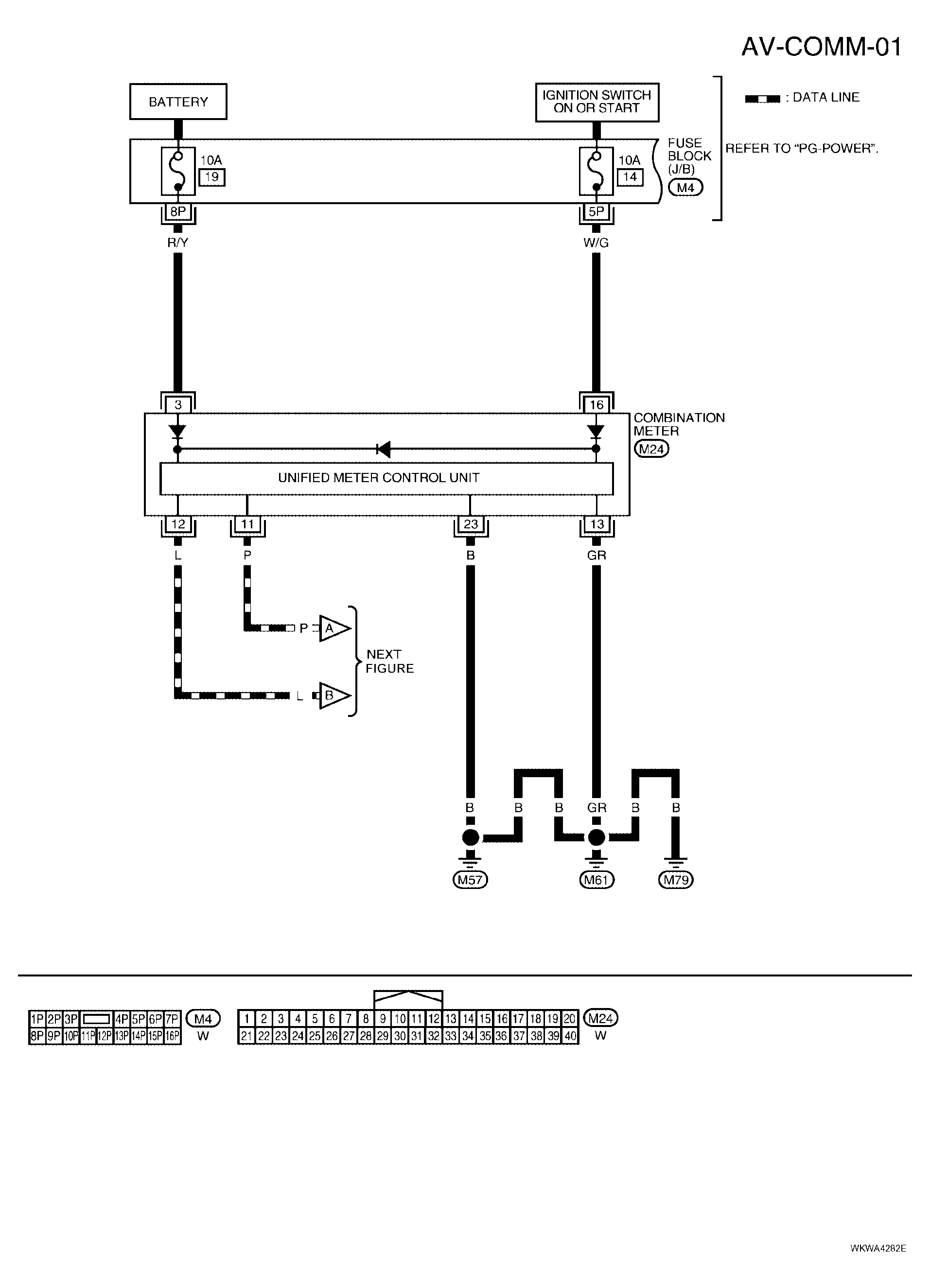
Fig 1: Wiring Diagram - AV-COMM-01 - (1 Of 3)
G04177734Courtesy of NISSAN MOTOR CO., U.S.A.
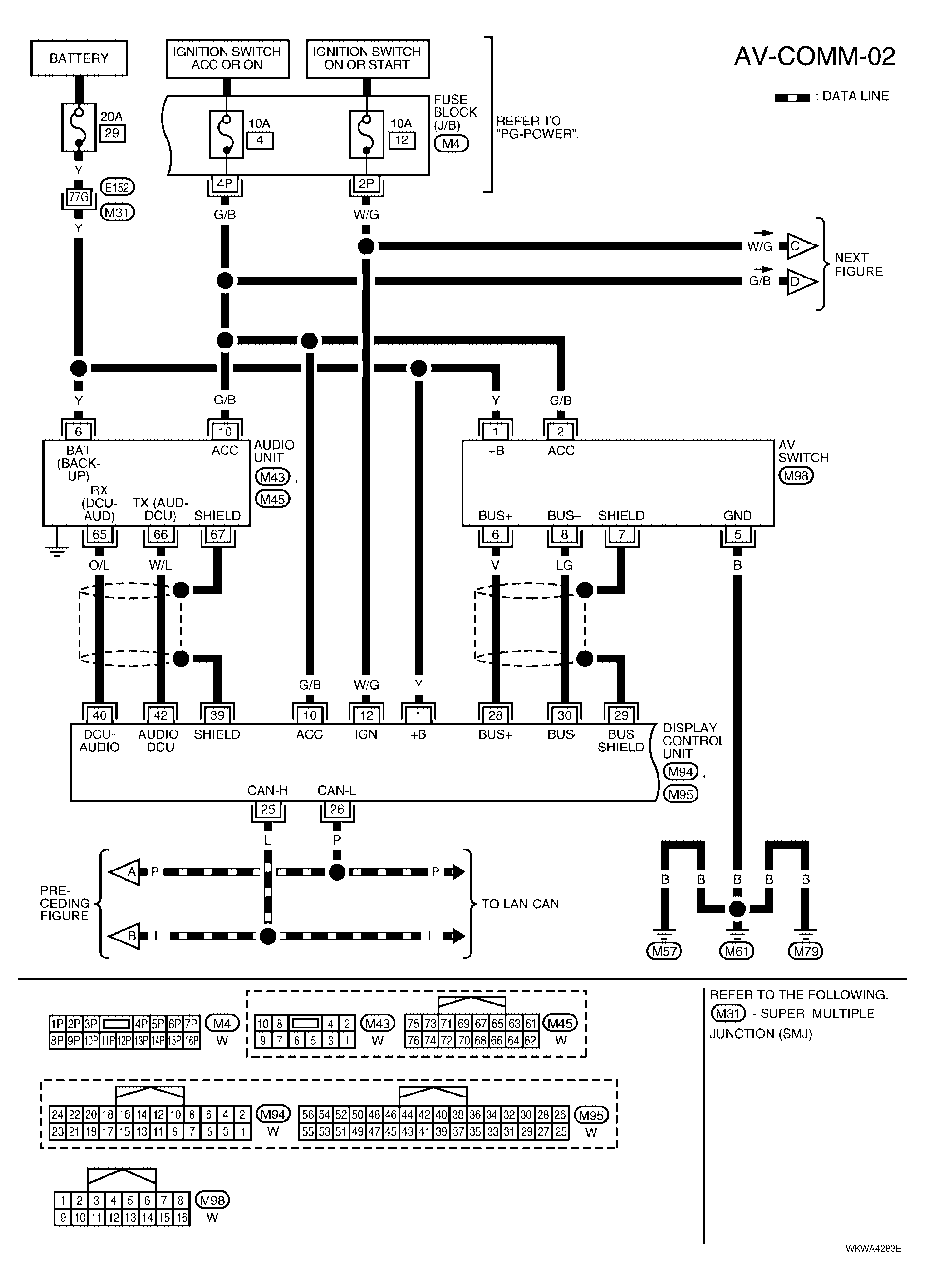
Fig 2: Wiring Diagram - AV-COMM-02 - (2 Of 3)
G04177735Courtesy of NISSAN MOTOR CO., U.S.A.
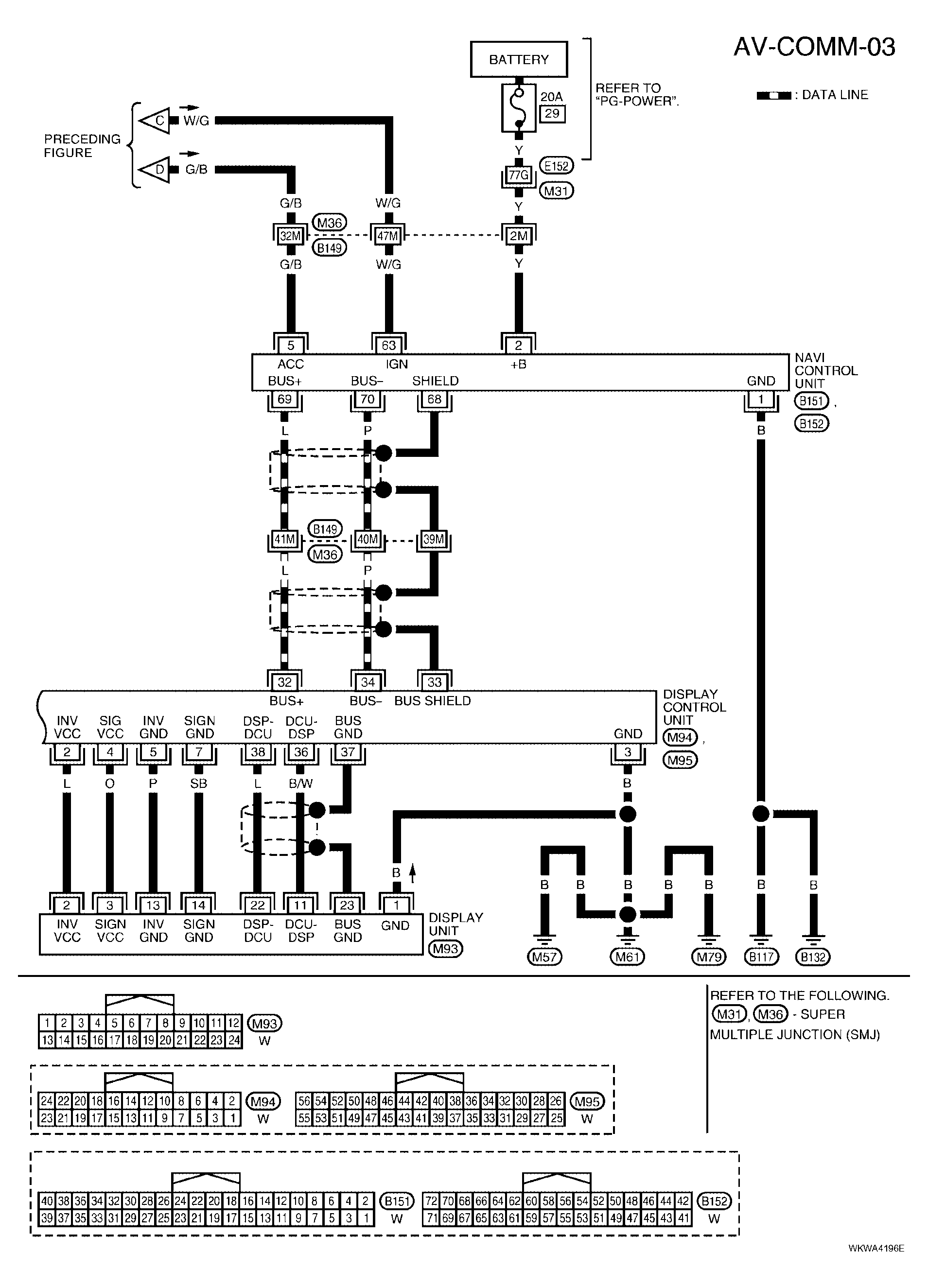
Fig 3: Wiring Diagram - AV-COMM-03 - (3 Of 3)
G04177736Courtesy of NISSAN MOTOR CO., U.S.A.