LEMON Manuals: Even more car manuals for everyone: 1960-2025
Home >> Nissan-Datsun >> 2003 >> Sentra SE-R Spec V >> Repair and Diagnosis >> External Pages >> Different car >> Section 2021 (Starting & Charging System) >> Generator >> Trouble Diagnoses with Battery/Starting/Charging System Tester >> Work Flow
April 5, 2026: LEMON Manuals is launched! Read the announcement.

Work Flow

WARNING: This page is about a different car, the 2007 Nissan Pathfinder. However, it is still accessible from the selected car via links, so may be relevant.
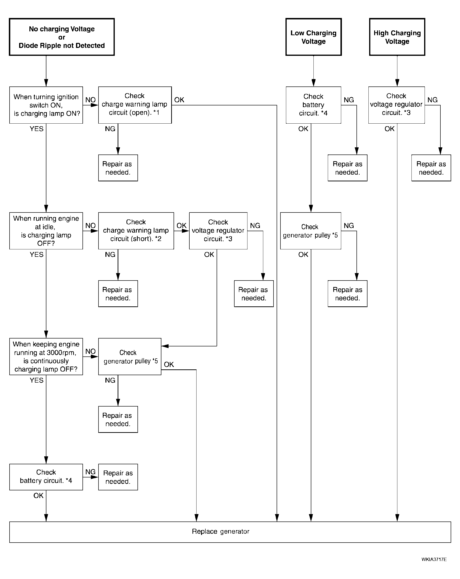
Fig 1: Charging System Work Flow Chart
G04176851Courtesy of NISSAN MOTOR CO., U.S.A.
Footnote (See  Fig 1 )  Description 
*1 DIAGNOSTIC PROCEDURE 1 
*2 DIAGNOSTIC PROCEDURE 4 
*3 DIAGNOSTIC PROCEDURE 2 
*4 DIAGNOSTIC PROCEDURE 4 
*5 GENERATOR PULLEY INSPECTION