LEMON Manuals: Even more car manuals for everyone: 1960-2025
Home >> Nissan-Datsun >> 2003 >> Sentra SE-R Spec V >> Repair and Diagnosis >> External Pages >> Different variant/trim >> Section 6 (Automatic Transaxle (Re4F03B)) >> Overall System >> Shift Mechanism >> Control System >> Overview
April 5, 2026: LEMON Manuals is launched! Read the announcement.

Control System: Overview

WARNING: This page is about a different variant/trim than selected.
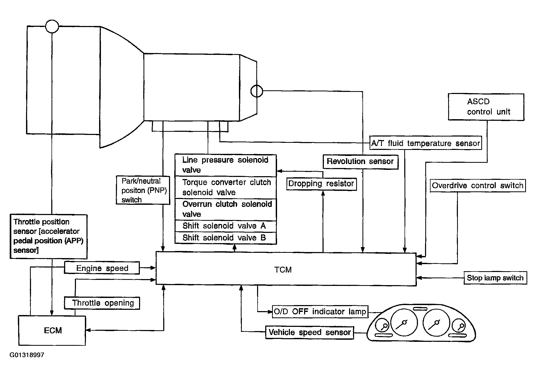
Fig 1: Control System - System Diagram
G01318997Courtesy of NISSAN MOTOR CO., U.S.A.