LEMON Manuals: Even more car manuals for everyone: 1960-2025
Home >> Nissan-Datsun >> 2003 >> Sentra SE-R, Automatic >> Repair and Diagnosis (Single Page) >> External Pages >> Different car >> Section 2163 (LAN System) >> Can Fundamental >> System Description >> Diag On Can >> System Diagram
April 5, 2026: LEMON Manuals is launched! Read the announcement.

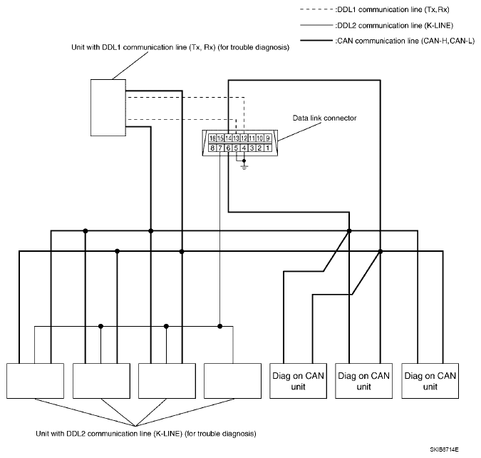
System Diagram

WARNING: This page is about a different car, the 2011 Nissan Xterra. However, it is still accessible from the selected car via links, so may be relevant.
Fig 1: CAN Communication System Diagram
G07154856
HARNESS DESCRIPTION CHART

Name Harness Description
DDL1 Tx
Rx
It is used for trouble diagnosis. (CAN-H and CAN-L are used for controlling)
DDL2 K-LINE It is used for trouble diagnosis. (CAN-H and CAN-L are used for controlling)
Diag on CAN CAN-H
CAN-L
It is used for trouble diagnosis and control.