LEMON Manuals: Even more car manuals for everyone: 1960-2025
Home >> Nissan-Datsun >> 2003 >> Sentra SE-R, Automatic >> Repair and Diagnosis >> External Pages >> Different car >> Section 1536 (Starting & Charging System) >> Generator >> Trouble Diagnoses with Battery/Starting/Charging System Tester >> Work Flow
April 5, 2026: LEMON Manuals is launched! Read the announcement.

Work Flow

WARNING: This page is about a different car, the 2005 Nissan Xterra. However, it is still accessible from the selected car via links, so may be relevant.
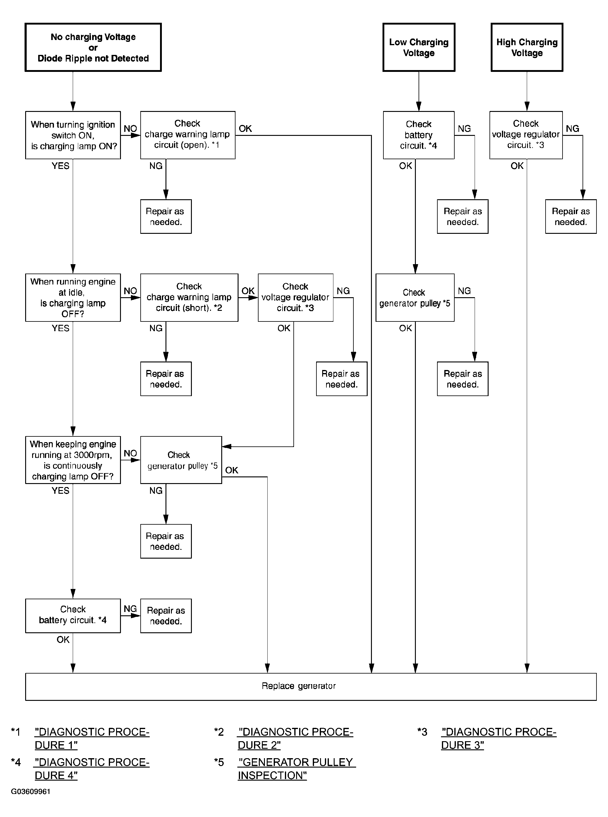
Fig 1: Work Flow Chart
G03609961Courtesy of NISSAN MOTOR CO., U.S.A.
  1. *1 "DIAGNOSTIC PROCEDURE 1 "
  2. *2 "DIAGNOSTIC PROCEDURE 2 "
  3. *3 "DIAGNOSTIC PROCEDURE 3 "
  4. *4 "DIAGNOSTIC PROCEDURE 4 "
  5. *5 "GENERATOR PULLEY INSPECTION "