LEMON Manuals: Even more car manuals for everyone: 1960-2025
Home >> Nissan-Datsun >> 2003 >> Sentra SE-R, Automatic >> Repair and Diagnosis >> External Pages >> Different car >> Section 1885 (Starting & Charging System) >> Generator >> Trouble Diagnoses with Battery/Starting/Charging System Tester >> Work Flow
April 5, 2026: LEMON Manuals is launched! Read the announcement.

Work Flow

WARNING: This page is about a different car, the 2006 Nissan Xterra. However, it is still accessible from the selected car via links, so may be relevant.
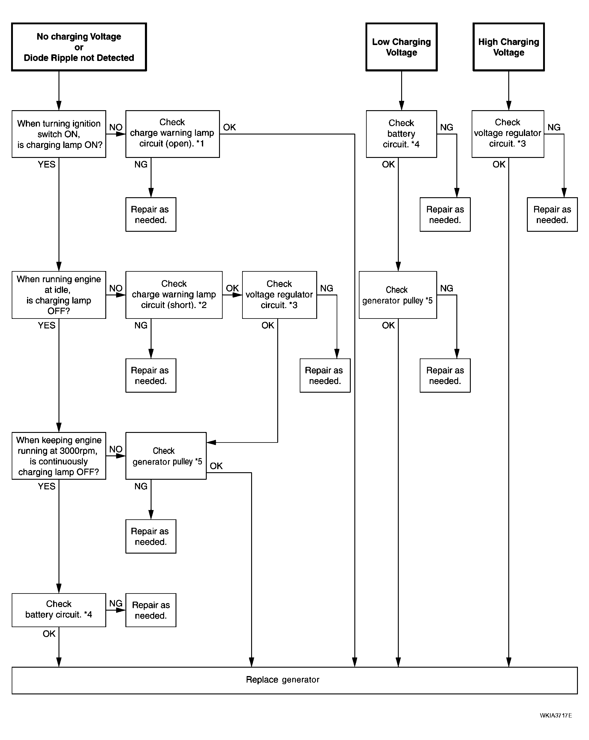
Fig 1: Charging System - Work Flow Chart
G04206083Courtesy of NISSAN MOTOR CO., U.S.A.
CHARGING SYSTEM - WORK FLOW CHART REFERENCES

*1. DIAGNOSTIC PROCEDURE 1 
*2. DIAGNOSTIC PROCEDURE 2 
*3. DIAGNOSTIC PROCEDURE 3 
*4. DIAGNOSTIC PROCEDURE 4 
*5. GENERATOR PULLEY INSPECTION