LEMON Manuals: Even more car manuals for everyone: 1960-2025
Home >> Nissan-Datsun >> 2003 >> Sentra SE-R, Automatic >> Repair and Diagnosis >> External Pages >> Different car >> Section 2302 (Engine Control System (VQ) - Circuit And System Diagnostics) >> ASCD Indicator >> Wiring Diagram - ASCIND
April 5, 2026: LEMON Manuals is launched! Read the announcement.

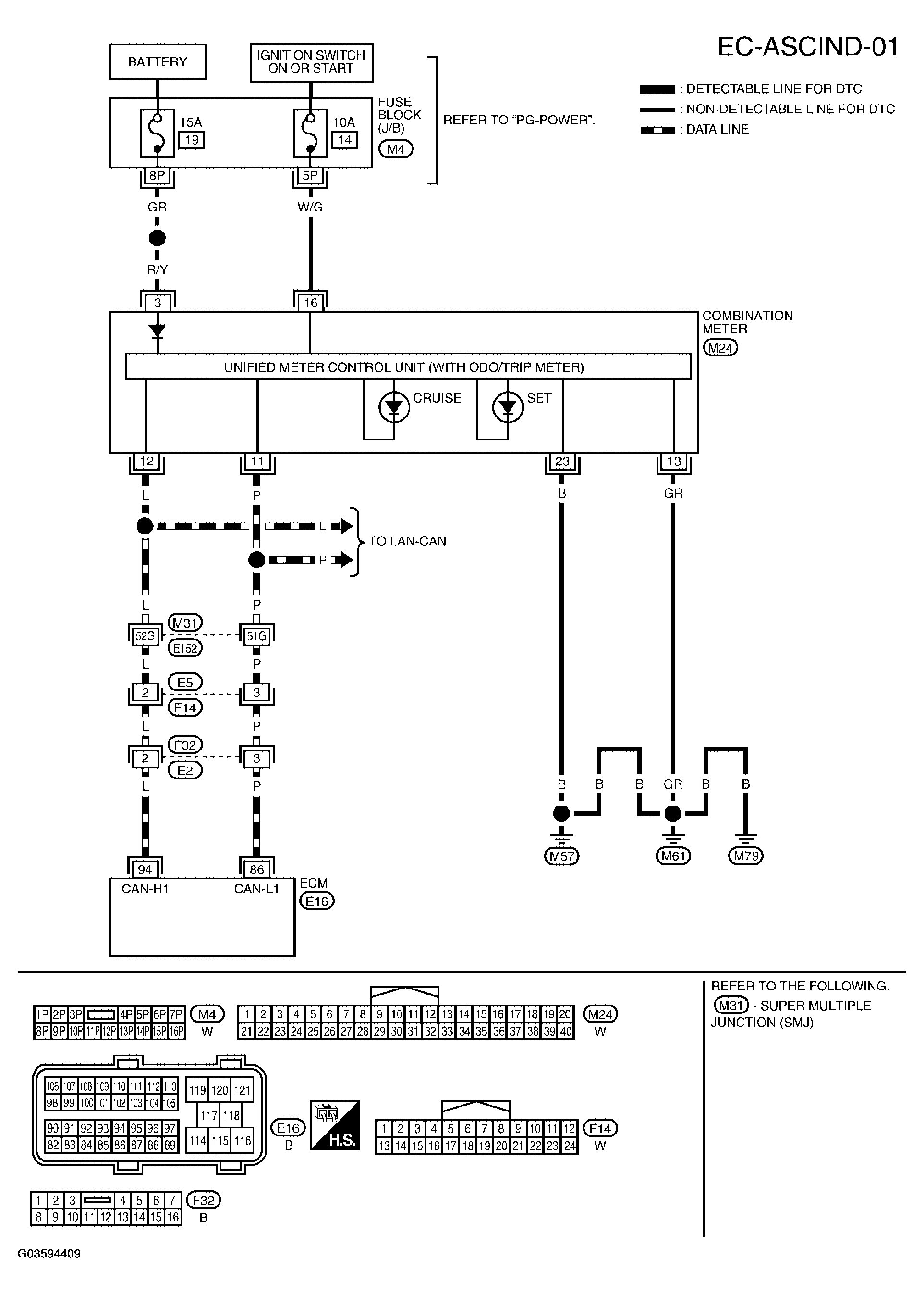
Wiring Diagram - ASCIND

WARNING: This page is about a different car, the 2005 Nissan Frontier. However, it is still accessible from the selected car via links, so may be relevant.

For references to PG-POWER, see POWER SUPPLY, GROUND & CIRCUIT ELEMENTS .

Fig 1: Wiring Diagram (EC-ASCIND-01)
G03594409Courtesy of NISSAN MOTOR CO., U.S.A.