LEMON Manuals: Even more car manuals for everyone: 1960-2025
Home >> Nissan-Datsun >> 2003 >> Sentra SE-R, Standard >> Repair and Diagnosis >> Engine Performance >> System >> Engine Controls - System & Component Testing >> Air Induction Systems >> Variable Induction Air System >> VIAS System & Component Testing (Pathfinder)
April 5, 2026: LEMON Manuals is launched! Read the announcement.

VIAS System & Component Testing (Pathfinder)

For VIAS system diagnostic procedure, see Fig 1-Fig 9 .

For engine control system component locations, see Figure-Figure . For ECM location, connector and terminal view, see Fig 10. To identify circuits referenced in testing, see ENGINE PERFORMANCE in SYSTEM WIRING DIAGRAMS article in ELECTRICAL. For removal and installation of components, see appropriate REMOVAL & INSTALLATION article.

Fig 1: VIAS System & Component Testing Procedure (Pathfinder - 1 Of 9)
G00266991Courtesy of NISSAN MOTOR CO., U.S.A.
Fig 2: VIAS System & Component Testing Procedure (Pathfinder - 2 Of 9)
G00266992Courtesy of NISSAN MOTOR CO., U.S.A.
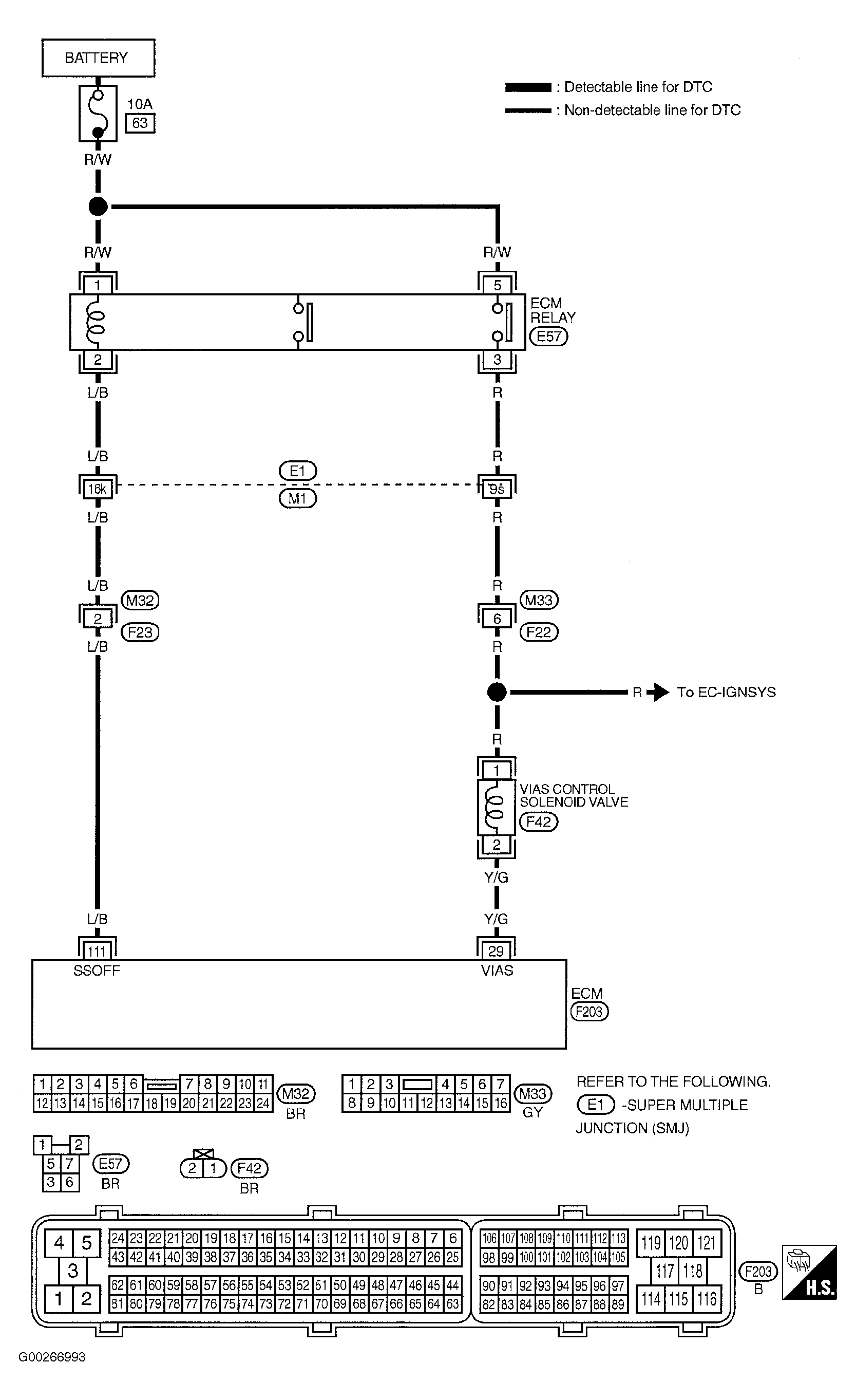
Fig 3: VIAS System & Component Testing Procedure (Pathfinder - 3 Of 9)
G00266993Courtesy of NISSAN MOTOR CO., U.S.A.
Fig 4: VIAS System & Component Testing Procedure (Pathfinder - 4 Of 9)
G00266994Courtesy of NISSAN MOTOR CO., U.S.A.
Fig 5: VIAS System & Component Testing Procedure (Pathfinder - 5 Of 9)
G00266995Courtesy of NISSAN MOTOR CO., U.S.A.
Fig 6: VIAS System & Component Testing Procedure (Pathfinder - 6 Of 9)
G00266996Courtesy of NISSAN MOTOR CO., U.S.A.
Fig 7: VIAS System & Component Testing Procedure (Pathfinder - 7 Of 9)
G00266997Courtesy of NISSAN MOTOR CO., U.S.A.
Fig 8: VIAS System & Component Testing Procedure (Pathfinder - 8 Of 9)
G00266998Courtesy of NISSAN MOTOR CO., U.S.A.
Fig 9: VIAS System & Component Testing Procedure (Pathfinder - 9 Of 9)
G00266999Courtesy of NISSAN MOTOR CO., U.S.A.
Fig 10: Locating Engine Control Module & Connector Terminal Layout (Pathfinder)
G00266990Courtesy of NISSAN MOTOR CO., U.S.A.