LEMON Manuals: Even more car manuals for everyone: 1960-2025
Home >> Nissan-Datsun >> 2004 >> Altima SE, Standard >> Repair and Diagnosis >> Engine Performance >> Engine Control System - 3.5L >> ASCD Indicator >> Wiring Diagram
April 5, 2026: LEMON Manuals is launched! Read the announcement.

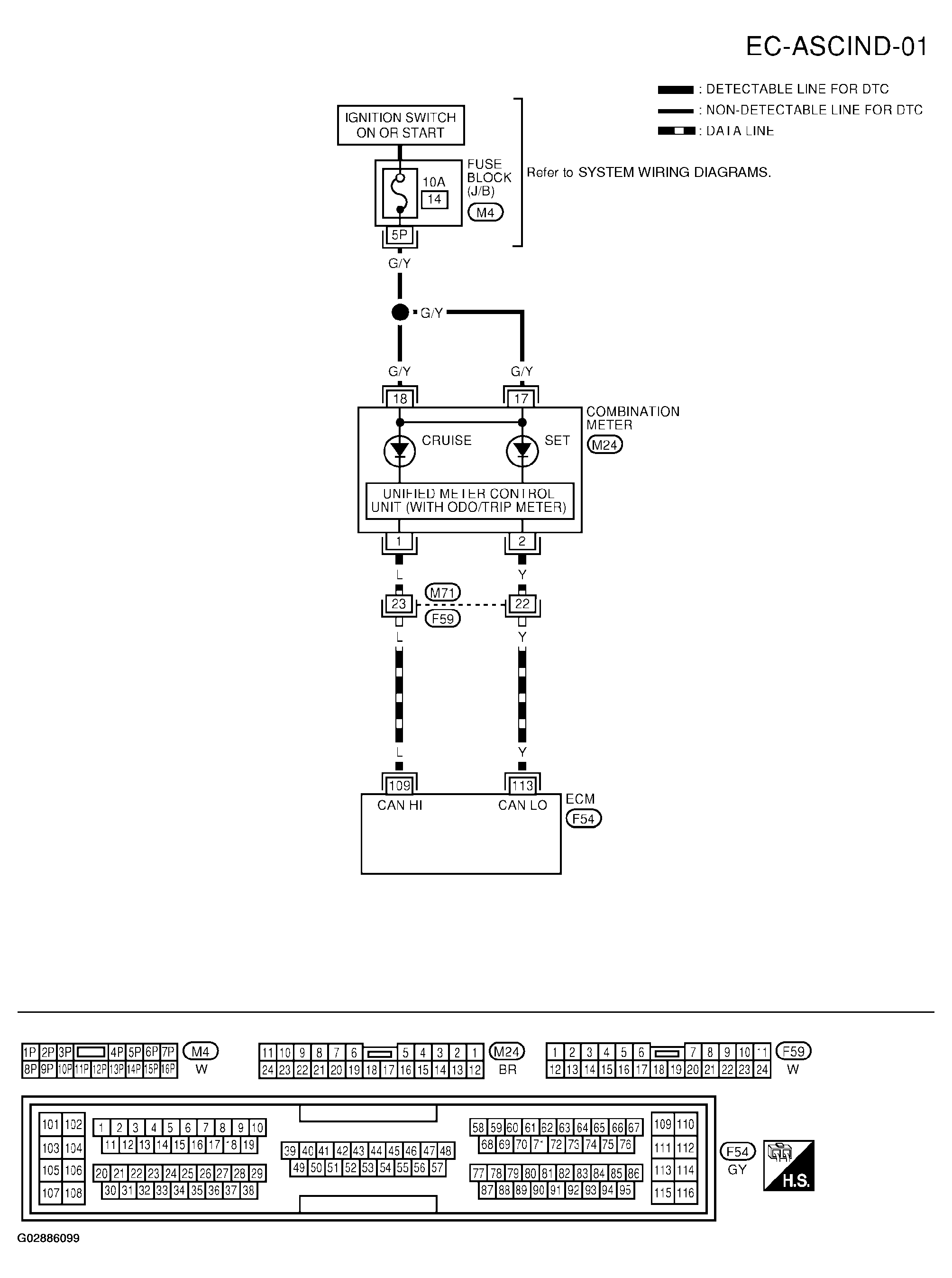
ASCD Indicator: Wiring Diagram

Fig 1: Wiring Diagram - EC-ASCIND-01
G02886099Courtesy of NISSAN MOTOR CO., U.S.A.