LEMON Manuals: Even more car manuals for everyone: 1960-2025
Home >> Nissan-Datsun >> 2004 >> Maxima SL, RE4F04B >> Repair and Diagnosis >> Engine Performance >> System >> Engine Control System - Introduction >> Trouble Diagnosis - Specification Value >> Diagnostic Procedure
April 5, 2026: LEMON Manuals is launched! Read the announcement.

Diagnostic Procedure

Fig 1: Diagnostic Procedure (1 Of 3)
G00875830Courtesy of NISSAN MOTOR CO., U.S.A.
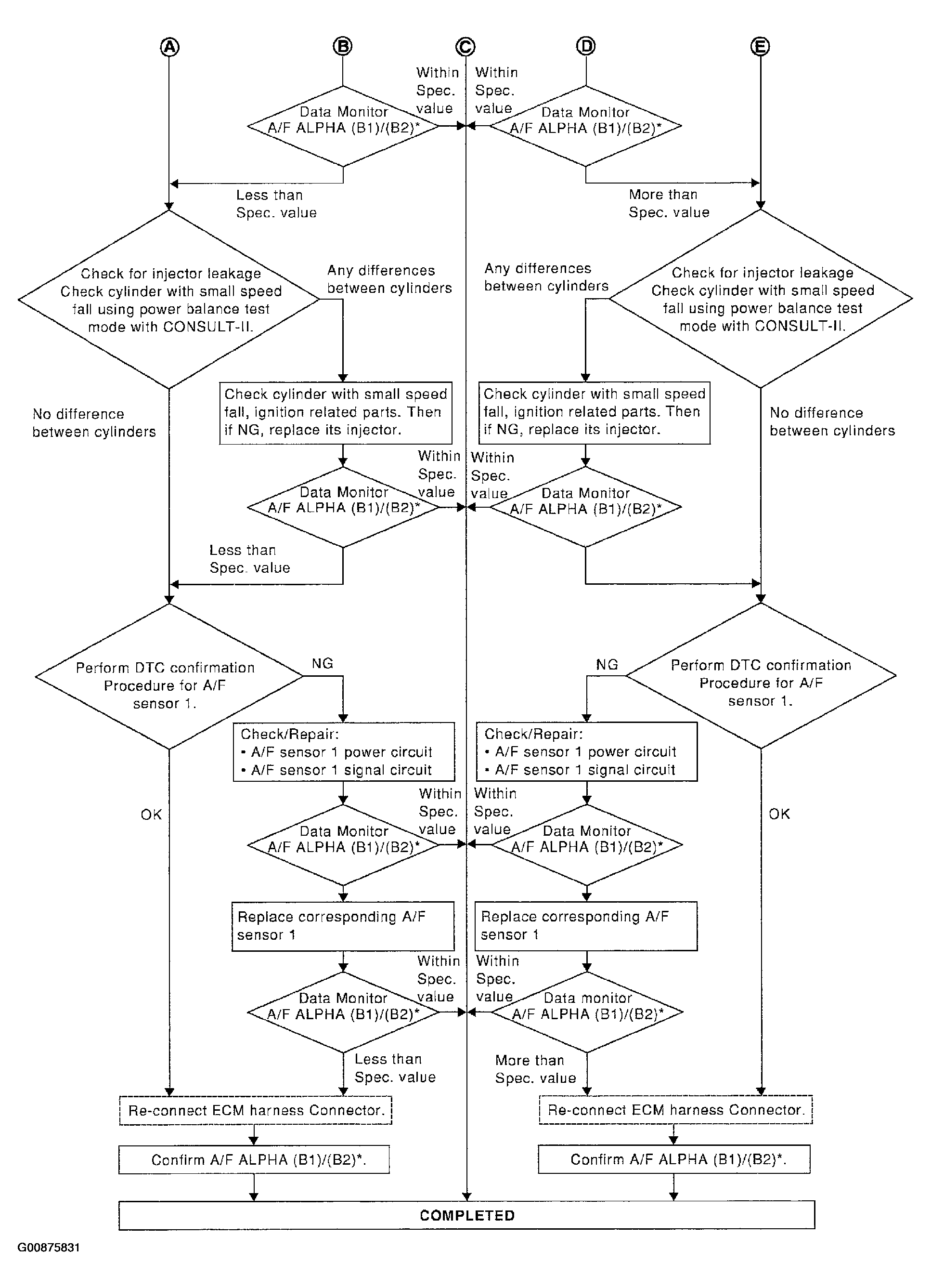
Fig 2: Diagnostic Procedure (2 Of 3)
G00875831Courtesy of NISSAN MOTOR CO., U.S.A.
Fig 3: Diagnostic Procedure (3 Of 3)
G00875832Courtesy of NISSAN MOTOR CO., U.S.A.