LEMON Manuals: Even more car manuals for everyone: 1960-2025
Home >> Nissan-Datsun >> 2004 >> Murano SL, AWD >> Repair and Diagnosis >> Engine Performance >> System >> Engine Control System >> DTC P0117, P0118: ECT Sensor >> Wiring Diagram
April 5, 2026: LEMON Manuals is launched! Read the announcement.

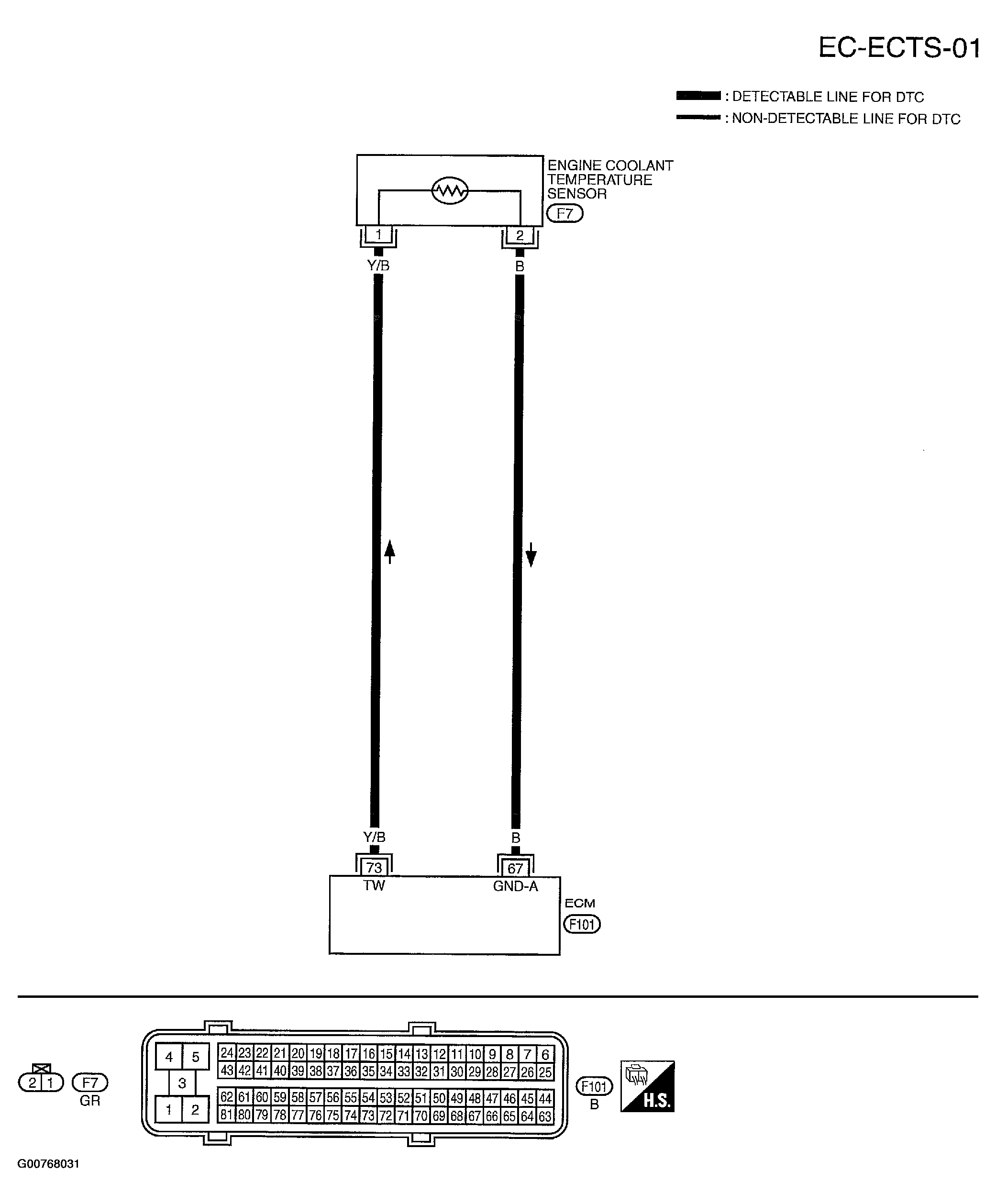
DTC P0117, P0118: ECT Sensor: Wiring Diagram

Fig 1: Wiring Diagram - EC-ECTS-01
G00768031Courtesy of NISSAN MOTOR CO., U.S.A.