LEMON Manuals: Even more car manuals for everyone: 1960-2025
Home >> Nissan-Datsun >> 2004 >> Quest SE >> Repair and Diagnosis >> Engine Performance >> System >> Engine Control System >> DTC P0112, P0113: IAT Sensor >> Wiring Diagram
April 5, 2026: LEMON Manuals is launched! Read the announcement.

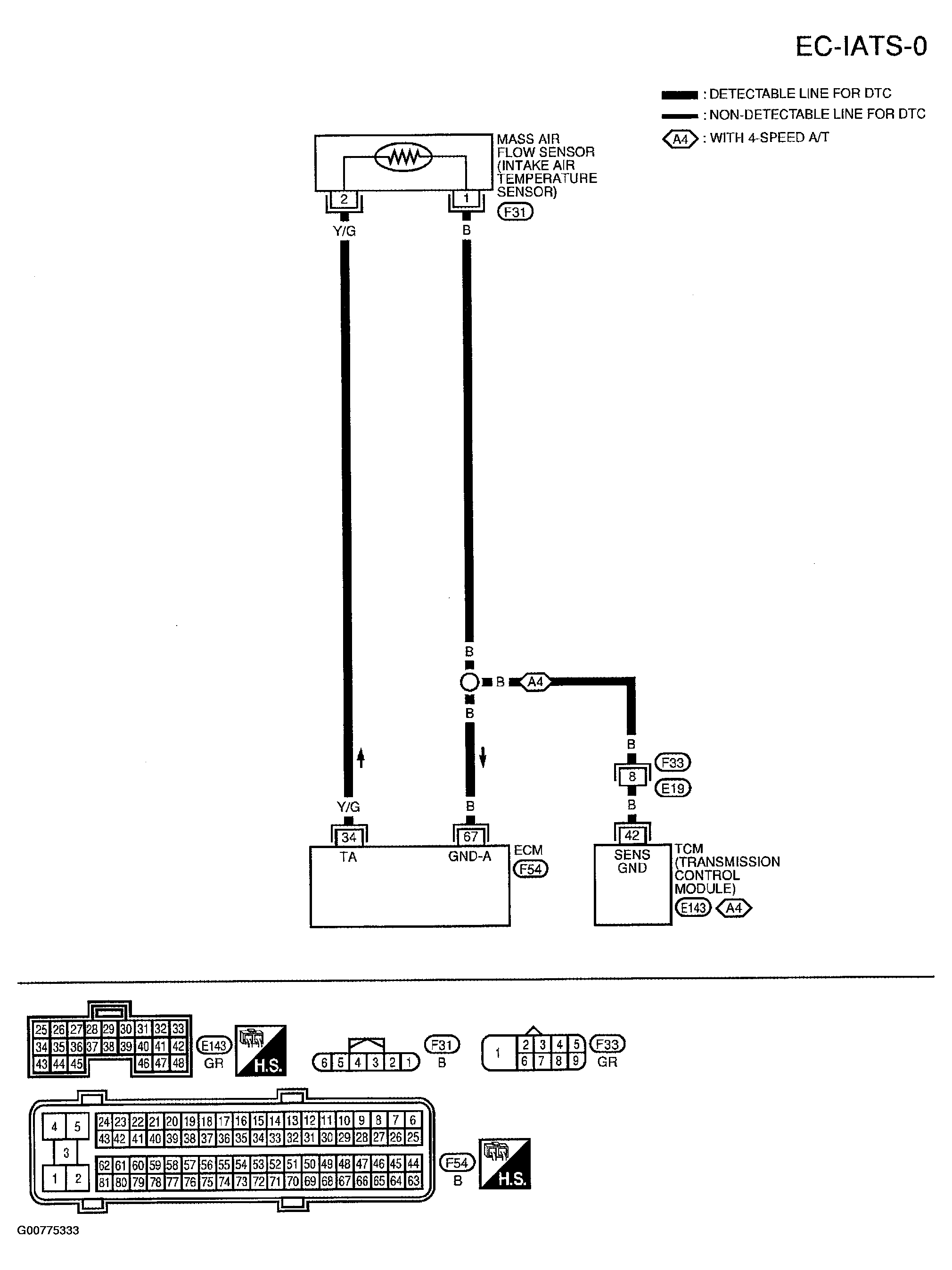
DTC P0112, P0113: IAT Sensor: Wiring Diagram

Fig 1: Displaying EC-IATS-0 Wiring Diagram
G00775333Courtesy of NISSAN MOTOR CO., U.S.A.