LEMON Manuals: Even more car manuals for everyone: 1960-2025
Home >> Nissan-Datsun >> 2004 >> Sentra SE-R Spec V >> Repair and Diagnosis >> External Pages >> Different car >> Section 1585 (Starting & Charging System) >> Generator >> Trouble Diagnoses with Battery/Starting/Charging System Tester >> Work Flow
April 5, 2026: LEMON Manuals is launched! Read the announcement.

Work Flow

WARNING: This page is about a different car, the 2005 Nissan Frontier. However, it is still accessible from the selected car via links, so may be relevant.
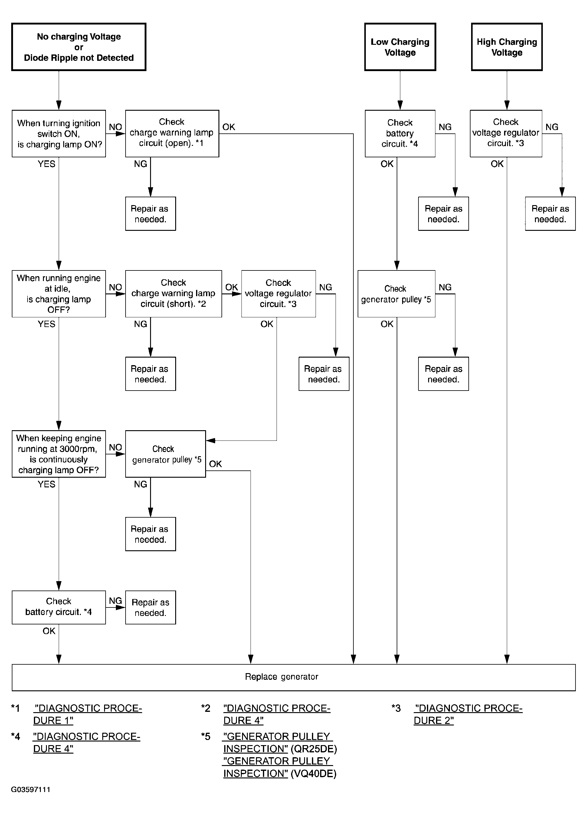
Fig 1: Charging System Trouble Diagnosis Work Flow Chart
G03597111Courtesy of NISSAN MOTOR CO., U.S.A.