LEMON Manuals: Even more car manuals for everyone: 1960-2025
Home >> Nissan-Datsun >> 2004 >> Sentra SE-R Spec V >> Repair and Diagnosis >> External Pages >> Different car >> Section 1917 (Engine Control System (2AZ-FE)) >> SFI System >> DTC P0100 Mass or Volume Air Flow Circuit : DTC P0102 Mass or Volume Air Flow Circuit Low Input : DTC P0103 Mass or Volume Air Flow Circuit High Input >> Wiring Diagram
April 5, 2026: LEMON Manuals is launched! Read the announcement.

DTC P0100 Mass or Volume Air Flow Circuit : DTC P0102 Mass or Volume Air Flow Circuit Low Input : DTC P0103 Mass or Volume Air Flow Circuit High Input: Wiring Diagram

WARNING: This page is about a different car, the 2006 Scion tC. However, it is still accessible from the selected car via links, so may be relevant.
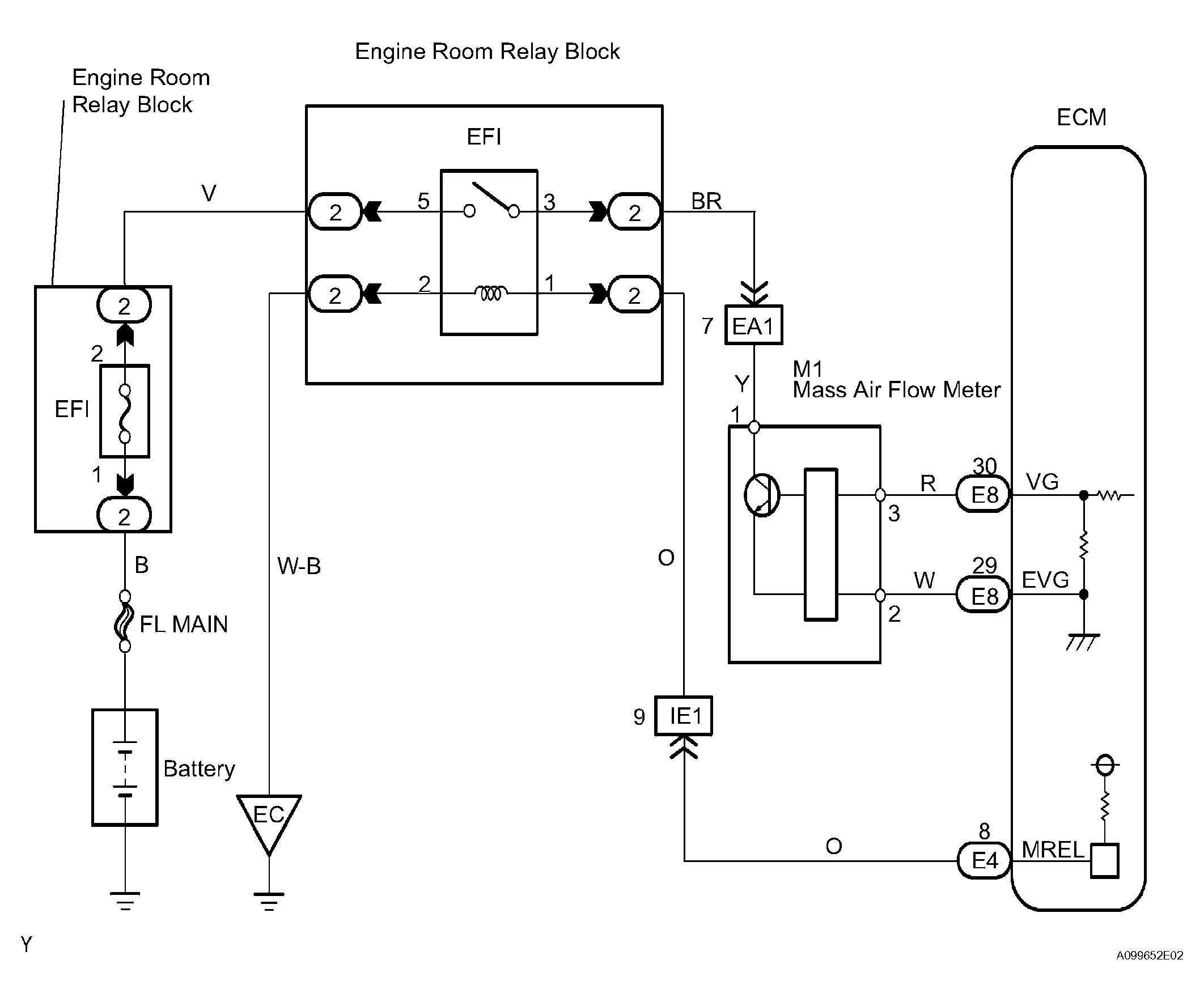
Fig 1: Mass Or Volume Air Flow - Wiring Diagram
G04221021Courtesy of © TOYOTA, LICENSE AGREEMENT TMS1002

HINT:

Read freeze frame data using the intelligent tester. Freeze frame data records the engine conditions when a malfunction is detected. When troubleshooting, freeze frame data can help determine if the vehicle was running or stopped, if the engine was warmed up or not, if the air-fuel ratio was lean or rich, and other data from the time the malfunction occurred.

  1. READ VALUE USING INTELLIGENT TESTER (MASS AIR FLOW RATE) 
    1. Connect the intelligent tester to the DLC3.
    2. Start the engine.
    3. Turn the tester ON.
    4. On the tester, select the following menu items: DIAGNOSIS / ENHANCED OBD II / DATA LIST / ALL / MAF.
    5. Read the values displayed on the tester.

    Result 

    RESULT CHART

    Mass Air Flow Rate (gm/s) Proceed to
    0.0 A
    271.0 or more B
    Between 1.0 and 270.0 (*) C

    HINT:

    *: The value must change when the throttle valve is open or closed.

    B : GO TO STEP   6 

    C : CHECK FOR INTERMITTENT PROBLEMS 

    A : Go to next step 

  2. INSPECT MASS AIR FLOW METER (POWER SOURCE VOLTAGE) 
    1. Disconnect the M1 MAF meter connector.
    2. Turn the ignition switch ON.
    3. Measure the voltage of the wire harness side connector.

    Standard voltage 

    TESTER CONNECTION SPECIFIED CONDITION CHART

    Tester Connection Specified Condition
    +B (M1-1) - Body ground 9 V to 14 V

    NG : GO TO STEP   5 

    Fig 2: Identifying M1 MAF Meter Connector Terminals
    G04221022Courtesy of © TOYOTA, LICENSE AGREEMENT TMS1002

    OK : Go to next step 

  3. INSPECT ECM (VG VOLTAGE) 
    1. Start the engine.
    2. Measure the voltage of the ECM connector.

    HINT:

    The transmission gear selector lever should be in the P or N position and the A/C switch should be turned OFF.

    Standard voltage 

    TESTER CONNECTION SPECIFIED CONDITION CHART

    Tester Connection Condition Specified Condition
    VG (E8-30) - EVG (E8-29) Engine idling 0.5 V to 3.0 V

    NG : GO TO STEP   4 

    Fig 3: Inspecting E8 ECM Connector Terminals
    G04221023Courtesy of © TOYOTA, LICENSE AGREEMENT TMS1002

    OK : REPLACE ECM 

  4. CHECK WIRE HARNESS (MASS AIR FLOW METER - ECM) 
    1. Disconnect the M1 MAF meter connector.
    2. Disconnect the E8 ECM connector.
    3. Measure the resistance of the wire harness side connectors.

    Standard resistance 

    TESTER CONNECTION SPECIFIED CONDITION CHART

    Tester Connection Specified Condition
    VG (M1-3) - VG (E8-30) Below 1 Ω
    EVG (M1-2) - EVG (E8-29) Below 1 Ω
    VG (M1-3) or VG (E8-30) - Body ground 10 kΩ or higher

    NG : REPAIR OR REPLACE HARNESS AND CONNECTOR 

    Fig 4: Disconnecting E8 ECM Connector
    G04221024Courtesy of © TOYOTA, LICENSE AGREEMENT TMS1002

    OK : REPLACE MASS AIR FLOW METER 

  5. CHECK WIRE HARNESS (MASS AIR FLOW METER - EFI RELAY [Marking: EFI]) 
    1. Inspect the EFI fuse.
      1. Remove the EFI fuse from the engine room relay block.
      2. Measure the EFI fuse resistance.

        Standard: 

        Below 1 Ω 

      3. Reinstall the EFI fuse.
    2. Remove the EFI relay from the engine room relay block.
    3. Disconnect the M1 MAF meter connector.
    4. Measure the resistance of the wire harness side connectors.

    Standard resistance 

    TESTER CONNECTION SPECIFIED CONDITION CHART

    Tester Connection Specified Condition
    +B (M1-1) - EFI relay (3) Below 1 Ω
    +B (M1-1) or EFI relay (3) - Body ground 10 kΩ or higher

    NG : REPAIR OR REPLACE HARNESS AND CONNECTOR 

    Fig 5: Identifying M1 MAF Meter Connector Terminals
    G04221025Courtesy of © TOYOTA, LICENSE AGREEMENT TMS1002

    OK : INSPECT ECM POWER SOURCE CIRCUIT 

  6. INSPECT ECM (SENSOR GROUND) 
    1. Measure the resistance of the ECM connector.

    Standard resistance 

    TESTER CONNECTION SPECIFIED CONDITION CHART

    Tester Connection Specified Condition
    EVG (E8-29) - Body ground Below 1 Ω

    NG : REPLACE ECM 

    Fig 6: Identifying E8 ECM Connector Terminals
    G04221026Courtesy of © TOYOTA, LICENSE AGREEMENT TMS1002

    OK : Go to next step 

  7. CHECK WIRE HARNESS (MASS AIR FLOW METER - ECM) 
    1. Disconnect the M1 MAF meter connector.
    2. Disconnect the E8 ECM connector.
    3. Measure the resistance of the wire harness side connectors.

    Standard resistance 

    TESTER CONNECTION SPECIFIED CONDITION CHART

    Tester Connection Specified Condition
    VG (M1-3) - VG (E8-30) Below 1 Ω
    EVG (M1-2) - EVG (E8-29) Below 1 Ω
    VG (M1-3) or VG (E8-30) - Body ground 10 kΩ or higher

    NG : REPAIR OR REPLACE HARNESS AND CONNECTOR 

    Fig 7: Disconnecting E8 ECM Connector
    G04221027Courtesy of © TOYOTA, LICENSE AGREEMENT TMS1002

    OK : REPLACE MASS AIR FLOW METER