LEMON Manuals: Even more car manuals for everyone: 1960-2025
Home >> Nissan-Datsun >> 2004 >> Sentra SE-R Spec V >> Repair and Diagnosis >> External Pages >> Different car >> Section 211 (Engine Controls - Self-Diagnostics) >> Diagnostic Tests >> DTC P0102: Mass Airflow Sensor Circuit Low Input Or DTC P0103: Mass Airflow Sensor Circuit High Input
April 5, 2026: LEMON Manuals is launched! Read the announcement.

DTC P0102: Mass Airflow Sensor Circuit Low Input Or DTC P0103: Mass Airflow Sensor Circuit High Input

WARNING: This page is about a different car, the 2003 Nissan Murano. However, it is still accessible from the selected car via links, so may be relevant.
NOTE: Before performing diagnostic procedure, follow testing procedure. See TESTING PROCEDURE  under SELF-DIAGNOSTIC SYSTEM.

For diagnostic procedures, see Fig 1-Fig 6 .

Fig 1: DTCs P0102 & P0103 (1 Of 6)
G00203640Courtesy of NISSAN MOTOR CO., U.S.A.
Fig 2: DTCs P0102 & P0103 (2 Of 6)
G00203641Courtesy of NISSAN MOTOR CO., U.S.A.
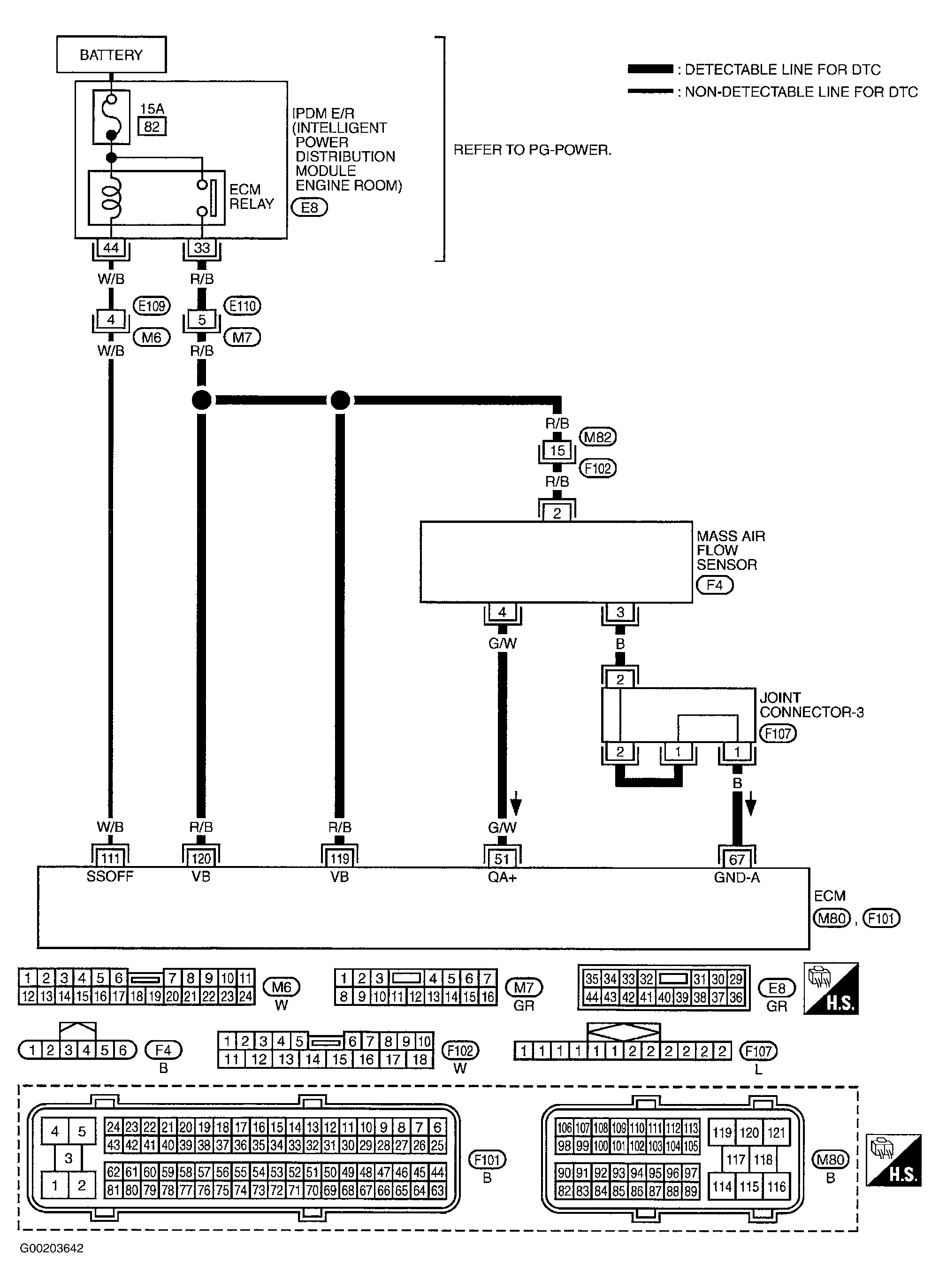
Fig 3: DTCs P0102 & P0103 (3 Of 6)
G00203642Courtesy of NISSAN MOTOR CO., U.S.A.
Fig 4: DTCs P0102 & P0103 (4 Of 6)
G00203643Courtesy of NISSAN MOTOR CO., U.S.A.
Fig 5: DTCs P0102 & P0103 (5 Of 6)
G00203644Courtesy of NISSAN MOTOR CO., U.S.A.
Fig 6: DTCs P0102 & P0103 (6 Of 6)
G00203645Courtesy of NISSAN MOTOR CO., U.S.A.