LEMON Manuals: Even more car manuals for everyone: 1960-2025
Home >> Nissan-Datsun >> 2004 >> Sentra SE-R >> Repair and Diagnosis >> Engine Performance >> System >> Engine Control System - Qr25DE >> DTC P0182, P0183: FTT Sensor >> Wiring Diagram
April 5, 2026: LEMON Manuals is launched! Read the announcement.

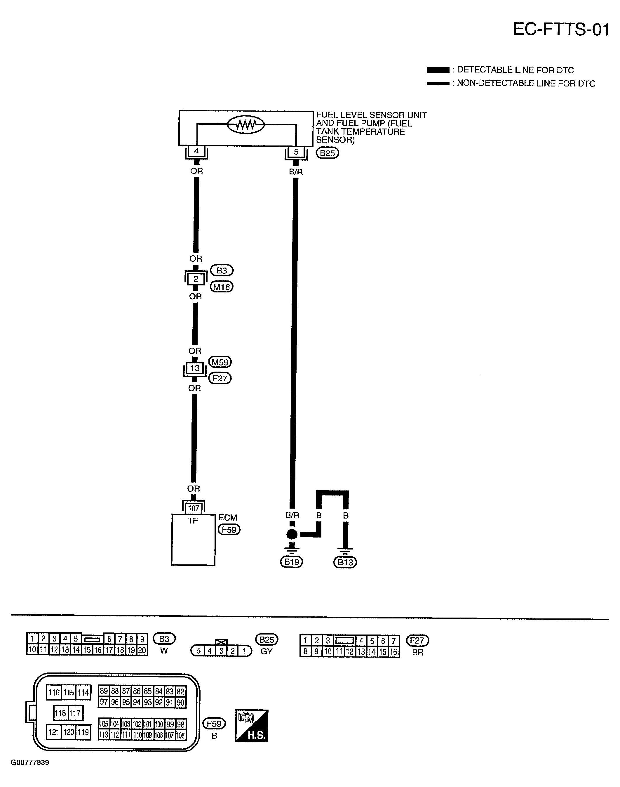
DTC P0182, P0183: FTT Sensor: Wiring Diagram

Fig 1: FTT Sensor Wiring Diagram
G00777839Courtesy of NISSAN MOTOR CO., U.S.A.