LEMON Manuals: Even more car manuals for everyone: 1960-2025
Home >> Nissan-Datsun >> 2004 >> Sentra SE-R >> Repair and Diagnosis >> Engine Performance >> System >> Engine Control System - Qr25DE >> Trouble Diagnosis - Specification Value >> Diagnostic Procedure
April 5, 2026: LEMON Manuals is launched! Read the announcement.

Diagnostic Procedure

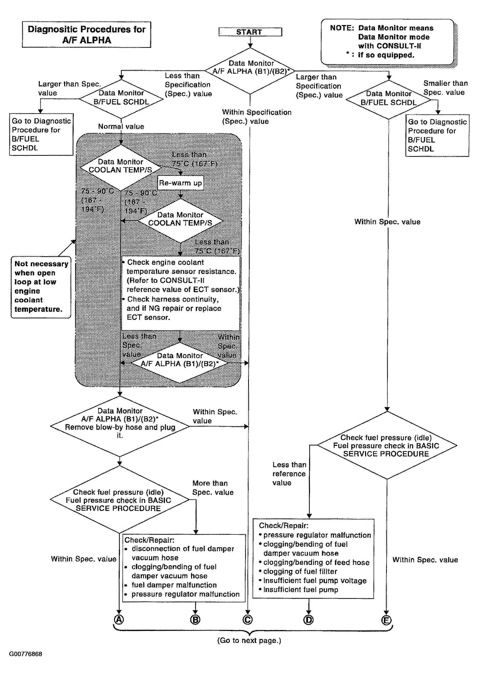
Fig 1: Diagnostic Procedure - A/F ALPHA (1 Of 2)
G00776868Courtesy of NISSAN MOTOR CO., U.S.A.
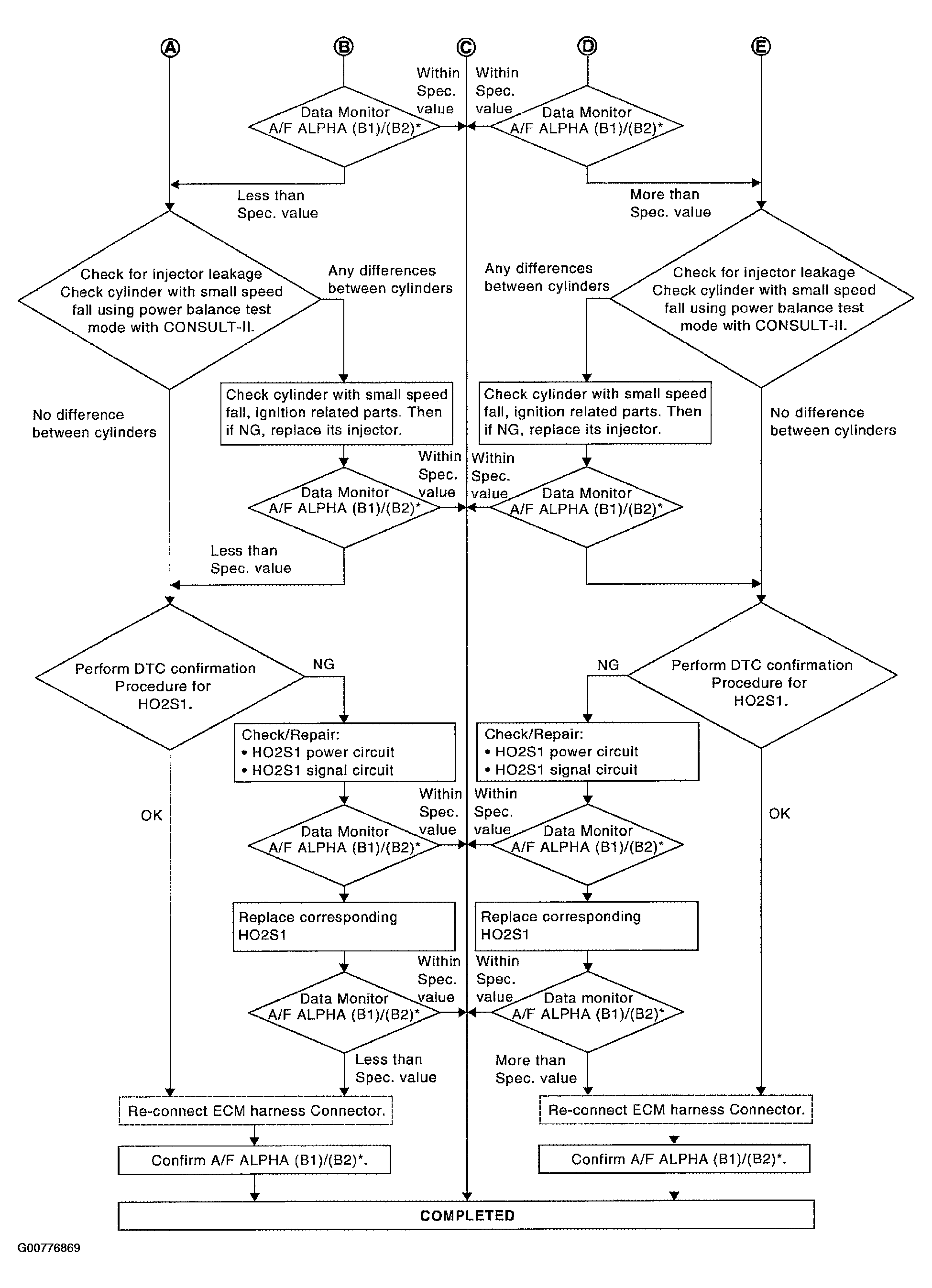
Fig 2: Diagnostic Procedure - A/F ALPHA (2 Of 2)
G00776869Courtesy of NISSAN MOTOR CO., U.S.A.
Fig 3: Diagnostic Procedure - B/FUEL SCHDL
G00776870Courtesy of NISSAN MOTOR CO., U.S.A.