LEMON Manuals: Even more car manuals for everyone: 1960-2025
Home >> Nissan-Datsun >> 2004 >> Sentra SE-R >> Repair and Diagnosis >> External Pages >> Different car >> Section 1748 (Body, Lock & Security System (Sedan)) >> Remote Keyless Entry System >> Wiring Diagram -KEYLES-
April 5, 2026: LEMON Manuals is launched! Read the announcement.

Wiring Diagram -KEYLES-

WARNING: This page is about a different car, the 2006 Infiniti G35. However, it is still accessible from the selected car via links, so may be relevant.

For PG, go to SYSTEM WIRING DIAGRAMS .

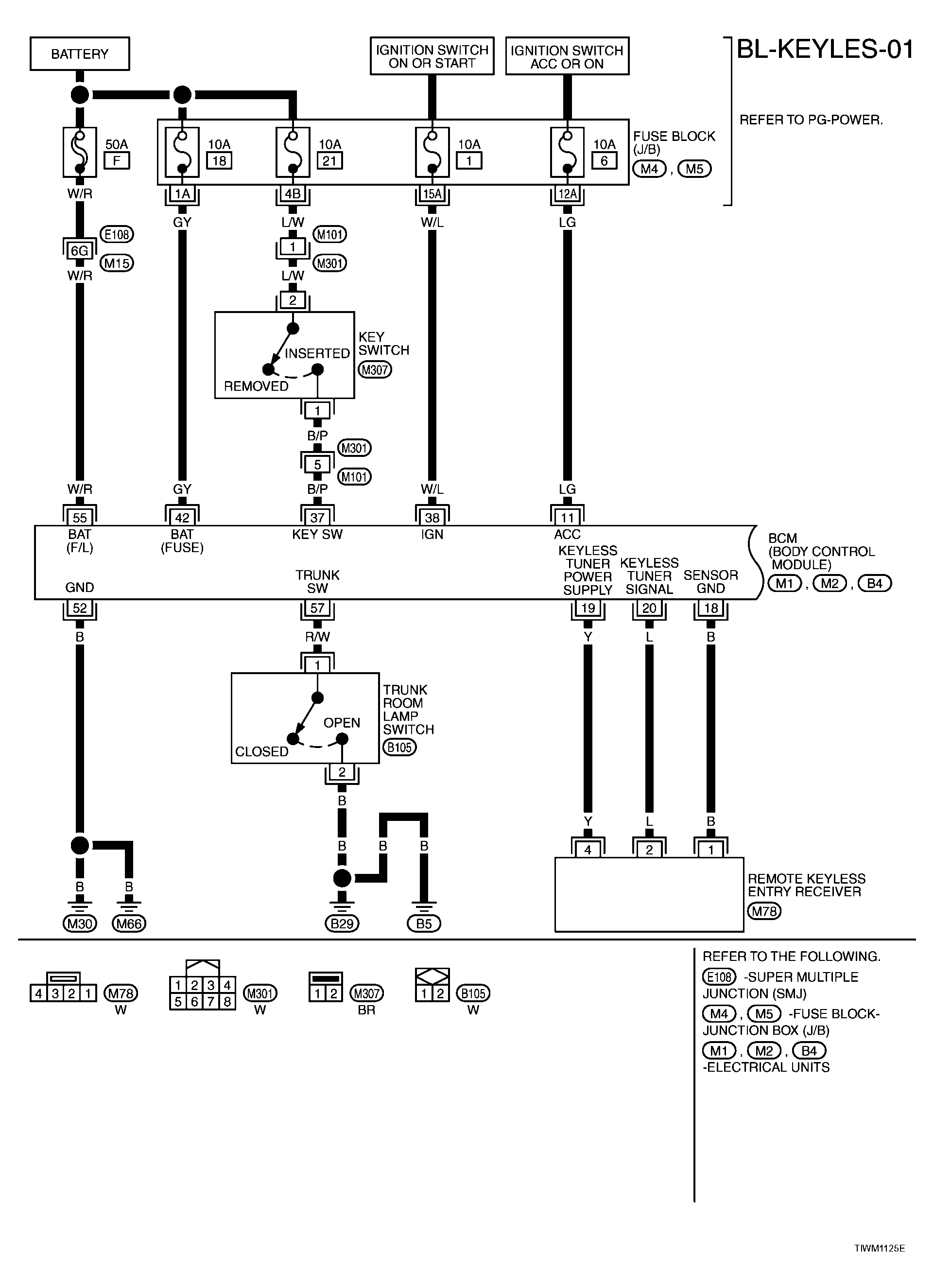
Fig 1: BL-KEYLES-01 - Wiring Diagram
G04122310Courtesy of NISSAN MOTOR CO., U.S.A.
Fig 2: BL-KEYLES-02 - Wiring Diagram
G04122311Courtesy of NISSAN MOTOR CO., U.S.A.
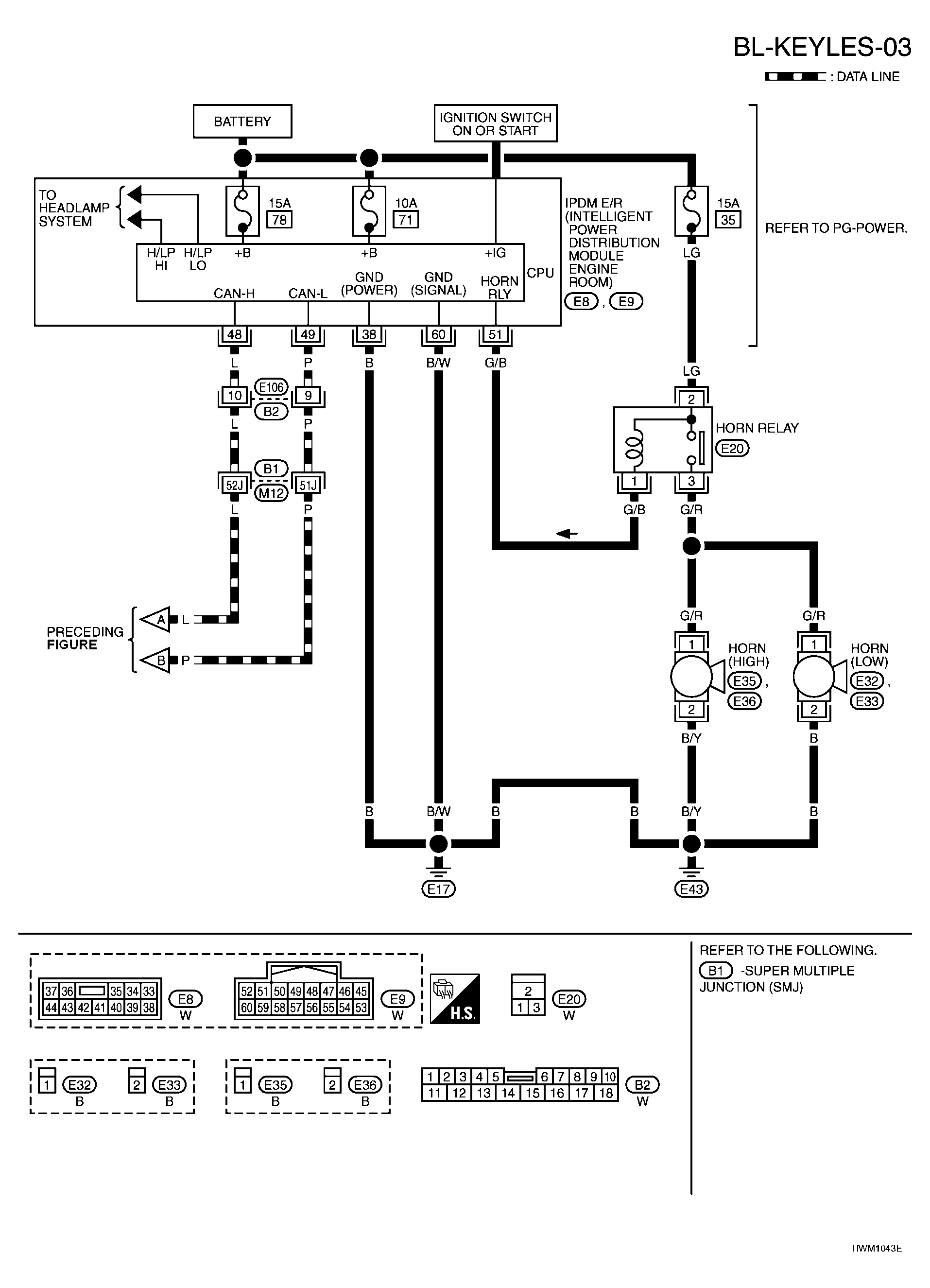
Fig 3: BL-KEYLES-03 - Wiring Diagram
G04122312Courtesy of NISSAN MOTOR CO., U.S.A.
Fig 4: BL-KEYLES-04 - Wiring Diagram
G04122313Courtesy of NISSAN MOTOR CO., U.S.A.