LEMON Manuals: Even more car manuals for everyone: 1960-2025
Home >> Nissan-Datsun >> 2005 >> Pathfinder LE, RWD >> Repair and Diagnosis >> Engine Performance >> Engine Control System >> DTC P1229: Sensor Power Supply >> Diagnostic Procedure
April 5, 2026: LEMON Manuals is launched! Read the announcement.

Diagnostic Procedure

  1. CHECK GROUND CONNECTIONS 
    1. Turn ignition switch OFF.
    2. Loosen and retighten three ground three screws on the body. Refer to GROUND INSPECTION .
      Fig 1: Locating Ground Screws Of Body
      G02432150Courtesy of NISSAN MOTOR CO., U.S.A.

    OK or NG 

    • OK: GO TO 2.
    • NG: Repair or replace ground connections.
  2. CHECK ACCELERATOR PEDAL POSITION SENSOR 1 POWER SUPPLY CIRCUIT 
    1. Disconnect accelerator pedal position (APP) sensor harness connector.
      Fig 2: Locating Accelerator Pedal Position Sensor Harness Connectors
      G02432151Courtesy of NISSAN MOTOR CO., U.S.A.
    2. Turn ignition switch ON.
    3. Check voltage between APP sensor terminal 2 and ground with CONSULT-II or tester.
      • Voltage: Approximately 5V 
      Fig 3: Checking Voltage Between APP Sensor Connector Terminal 2 And Ground
      G02432152Courtesy of NISSAN MOTOR CO., U.S.A.

    OK or NG 

    • OK: GO TO  5.
    • NG: GO TO 3.
  3. CHECK SENSOR POWER SUPPLY CIRCUITS 

    Check the following.

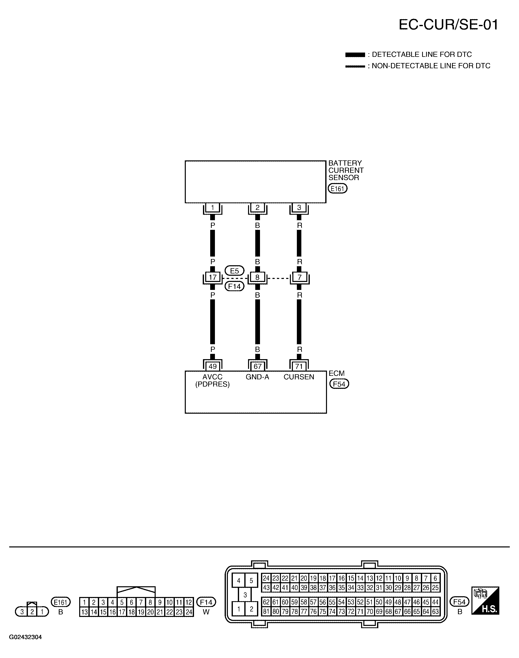
    • Harness for short to power and short to ground, between the following terminals.
      ECM TERMINAL AND APP SENSOR TERMINAL REFERENCE

      ECM terminal Sensor terminal Reference Wiring Diagram
      90 APP sensor terminal 2 Figure
      48 EVAP control system pressure sensor terminal 3 Figure
      49 Refrigerant pressure sensor terminal 3 Figure
      49 Battery current sensor terminal 1 Figure
      68 PSP sensor terminal 3 Figure
    • ECM pin terminal.

    OK or NG 

    • OK: GO TO 4.
    • NG: Repair short to ground or short to power in harness or connectors.
  4. CHECK COMPONENTS 

    Check the following.

    OK or NG 

    • OK: GO TO  7.
    • NG: Replace malfunctioning component.
  5. CHECK APP SENSOR 

    Refer to COMPONENT INSPECTION .

    OK or NG 

    • OK: GO TO  7.
    • NG: GO TO 6.
  6. REPLACE ACCELERATOR PEDAL ASSEMBLY 
    1. Replace accelerator pedal assembly.
    2. Perform ACCELERATOR PEDAL RELEASED POSITION LEARNING .
    3. Perform THROTTLE VALVE CLOSED POSITION LEARNING .
    4. Perform IDLE AIR VOLUME LEARNING .
      • : INSPECTION END 
  7. CHECK INTERMITTENT INCIDENT 

    Refer to TROUBLE DIAGNOSIS FOR INTERMITTENT INCIDENT .

    • : INSPECTION END