LEMON Manuals: Even more car manuals for everyone: 1960-2025
Home >> Nissan-Datsun >> 2005 >> Pathfinder LE, RWD >> Repair and Diagnosis >> Engine Performance >> Engine Control System >> DTC P2135: TP Sensor >> Diagnostic Procedure
April 5, 2026: LEMON Manuals is launched! Read the announcement.

Diagnostic Procedure

  1. CHECK GROUND CONNECTIONS 
    1. Turn ignition switch OFF.
    2. Loosen and retighten three ground screws on the body. Refer to GROUND INSPECTION .
      Fig 1: Tightening Ground Screws On Body
      G02432433Courtesy of NISSAN MOTOR CO., U.S.A.

    OK or NG 

    • OK: GO TO 2.
    • NG: Repair or replace ground connections.
  2. CHECK THROTTLE POSITION SENSOR POWER SUPPLY CIRCUIT-1 
    1. Disconnect electric throttle control actuator harness connector.
      Fig 2: Identifying Electric Throttle Control Actuator
      G02432434Courtesy of NISSAN MOTOR CO., U.S.A.
    2. Turn ignition switch ON.
    3. Check voltage between electric throttle control actuator terminal 2 and ground with CONSULT-II or tester.
      • Voltage: Approximately 5V 
      Fig 3: Checking Voltage Between Electric Throttle Control Actuator Terminal 2 And Ground
      G02432435Courtesy of NISSAN MOTOR CO., U.S.A.

    OK or NG 

    • OK: GO TO  7.
    • NG: GO TO 3.
  3. CHECK THROTTLE POSITION SENSOR POWER SUPPLY CIRCUIT-II 
    1. Turn ignition switch OFF.
    2. Disconnect ECM harness connector.
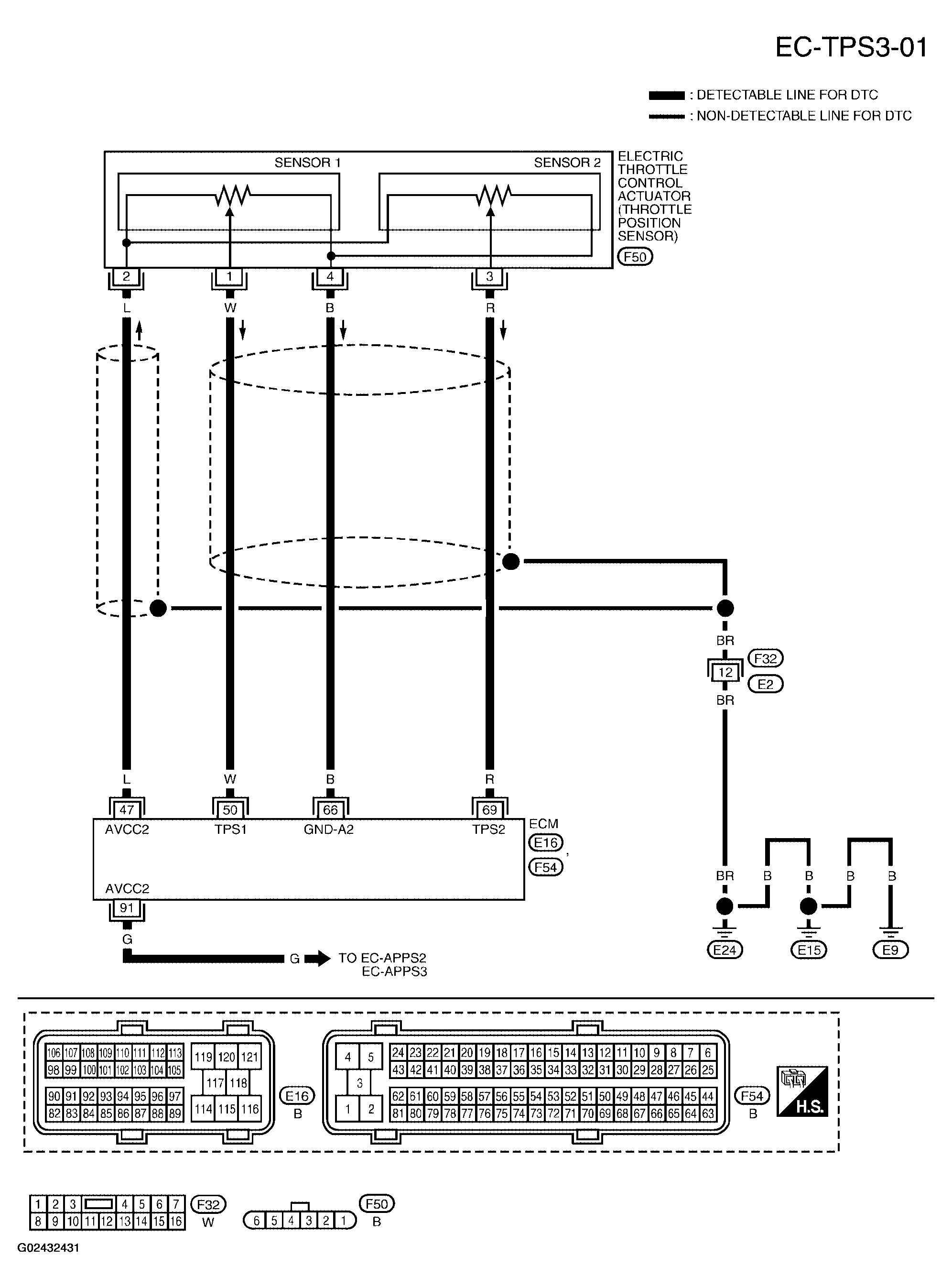
    3. Check harness continuity between electric throttle control actuator terminal 2 and ECM terminal 47.

      Refer to WIRING DIAGRAM .

      • Continuity should exist. 

    OK or NG 

    • OK: GO TO 4.
    • NG: Repair or replace open circuit.
  4. CHECK THROTTLE POSITION SENSOR POWER SUPPLY CIRCUIT-III 

    Check the following.

    OK or NG 

    • OK: GO TO 5.
    • NG: Repair short to ground or short to power in harness or connectors.
  5. CHECK APP SENSOR 

    Refer to COMPONENT INSPECTION .

    OK or NG 

    • OK: GO TO 11.
    • NG: GO TO 6.
  6. REPLACE ACCELERATOR PEDAL ASSEMBLY 
    1. Replace accelerator pedal assembly.
    2. Perform ACCELERATOR PEDAL RELEASED POSITION LEARNING .
    3. Perform THROTTLE VALVE CLOSED POSITION LEARNING .
    4. Perform IDLE AIR VOLUME LEARNING .
      • : INSPECTION END 
  7. CHECK THROTTLE POSITION SENSOR GROUND CIRCUIT FOR OPEN AND SHORT 
    1. Turn ignition switch OFF.
    2. Disconnect ECM harness connector.
    3. Check harness continuity between electric throttle control actuator terminal 4 and ECM terminal 66. Refer to WIRING DIAGRAM .
      • Continuity should exist. 
    4. Also check harness for short to ground and short to power.

    OK or NG 

    • OK: GO TO 8.
    • NG: Repair open circuit or short to ground or short to power in harness or connectors.
  8. CHECK THROTTLE POSITION SENSOR INPUT SIGNAL CIRCUIT FOR OPEN AND SHORT 
    1. Check harness continuity between ECM terminal 50 and electric throttle control actuator terminal 1, ECM terminal 69 and electric throttle control actuator terminal 3.

      Refer to WIRING DIAGRAM .

      • Continuity should exist. 
    2. Also check harness for short to ground and short to power.

    OK or NG 

    • OK: GO TO 9.
    • NG: Repair open circuit or short to ground or short to power in harness or connectors.
  9. CHECK THROTTLE POSITION SENSOR 

    Refer to COMPONENT INSPECTION .

    OK or NG 

    • OK: GO TO 11.
    • NG: GO TO 10.
  10. REPLACE ELECTRIC THROTTLE CONTROL ACTUATOR 
    1. Replace the electric throttle control actuator.
    2. Perform THROTTLE VALVE CLOSED POSITION LEARNING .
    3. Perform IDLE AIR VOLUME LEARNING .
      • : INSPECTION END 
  11. CHECK INTERMITTENT INCIDENT 

    Refer to TROUBLE DIAGNOSIS FOR INTERMITTENT INCIDENT .

    • : INSPECTION END