LEMON Manuals: Even more car manuals for everyone: 1960-2025
Home >> Nissan-Datsun >> 2005 >> Sentra SE-R >> Repair and Diagnosis (Single Page) >> External Pages >> Different variant/trim >> Section 2 (Engine Control System (QG18DE)) >> DTC P0172: Fuel Injection System Function >> Wiring Diagram
April 5, 2026: LEMON Manuals is launched! Read the announcement.

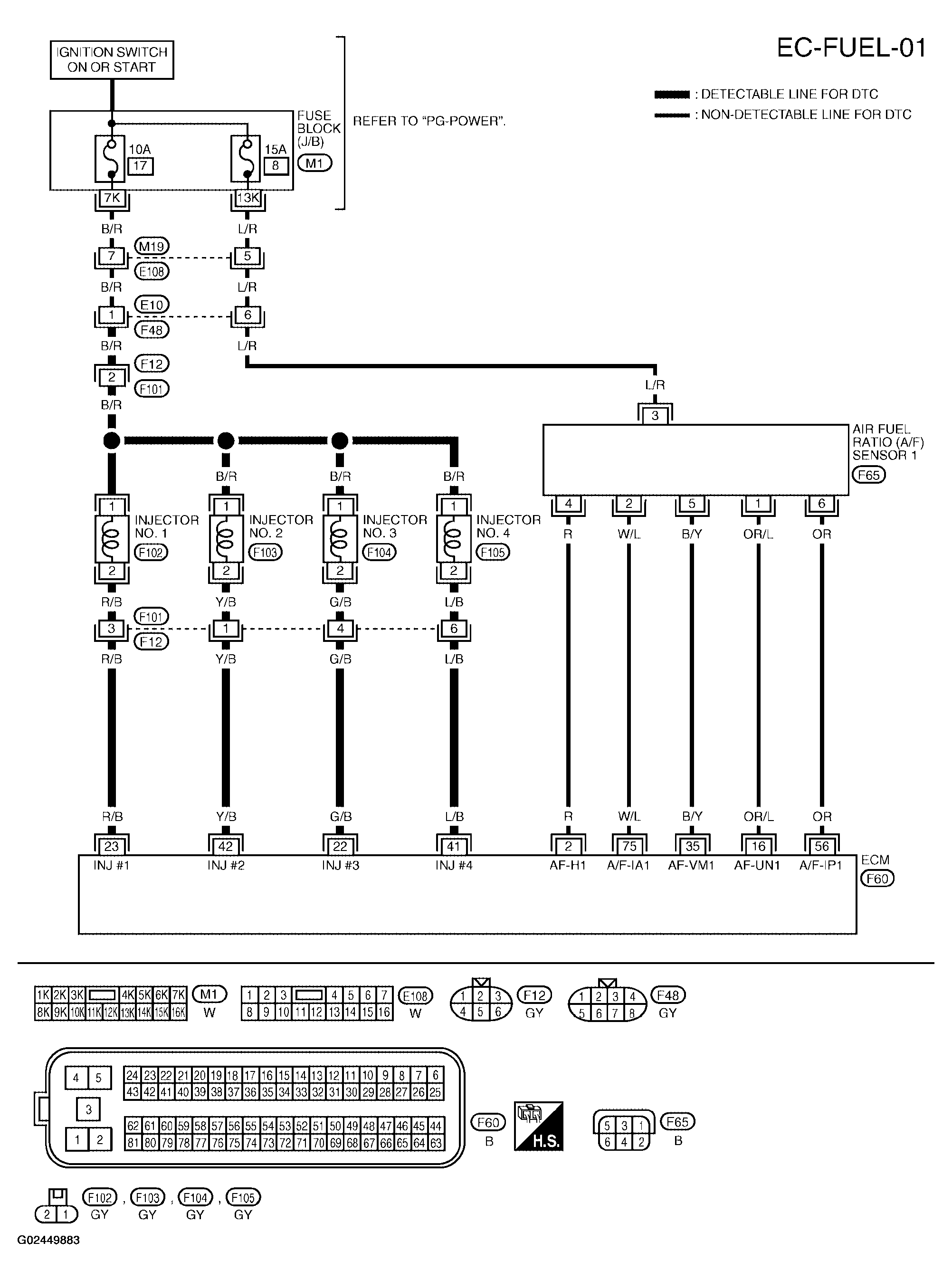
DTC P0172: Fuel Injection System Function: Wiring Diagram

WARNING: This page is about a different variant/trim than selected.
Fig 1: Wiring Diagram - Fuel Injection System Function (EC-FUEL-01)
G02449883Courtesy of NISSAN MOTOR CO., U.S.A.