LEMON Manuals: Even more car manuals for everyone: 1960-2025
Home >> Nissan-Datsun >> 2005 >> X-Trail LE >> Repair and Diagnosis >> Engine Performance >> System >> Engine Control System - Component Testing >> ASCD Indicator >> Wiring Diagram >> AWD
April 5, 2026: LEMON Manuals is launched! Read the announcement.

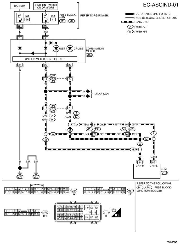
ASCD Indicator: Wiring Diagram: AWD

Fig 1: EC-ASCIND-01 - Wiring Diagram (AWD)
G06153037Courtesy of NISSAN MOTOR CO., U.S.A.