LEMON Manuals: Even more car manuals for everyone: 1960-2025
Home >> Nissan-Datsun >> 2006 >> Quest Base >> Repair and Diagnosis >> Engine Performance >> System >> Engine Control System - DTCS P0447 To P1211 >> DTC P0453 EVAP Control System Pressure Sensor >> Wiring Diagram
April 5, 2026: LEMON Manuals is launched! Read the announcement.

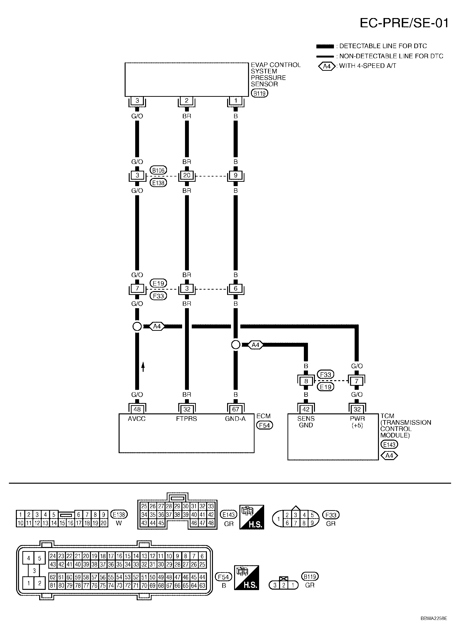
DTC P0453 EVAP Control System Pressure Sensor: Wiring Diagram

Fig 1: EC-PRE/SE-01 - Wiring Diagram
G04196919Courtesy of NISSAN MOTOR CO., U.S.A.

Specification data are reference values and are measured between each terminal and ground.

CAUTION: Do not use ECM ground terminals when measuring input/output voltage. Doing so may result in damage to the ECM's transistor. Use a ground other than ECM terminals, such as the ground.
ECM SPECIFICATION DATA AND REFERENCE VALUES

TERMINAL NO. WIRE COLOR ITEM CONDITION DATA (DC Voltage)
32 BR EVAP control system pressure sensor [Ignition switch: ON]  Approximately 1.8 - 4.8V
48 G/O EVAP control system pressure sensor power supply [Ignition switch: ON]  Approximately 5V
67 B Sensor ground [Engine is running] 
  • Warm-up condition 
  • Idle speed
Approximately 0V