LEMON Manuals: Even more car manuals for everyone: 1960-2025
Home >> Nissan-Datsun >> 2006 >> Sentra SE-R >> Repair and Diagnosis >> Engine Performance >> System >> Engine Control System - DTCS P0447 To P0850 (Qr25DE) >> DTC P0452 EVAP Control System Pressure Sensor >> Wiring Diagram
April 5, 2026: LEMON Manuals is launched! Read the announcement.

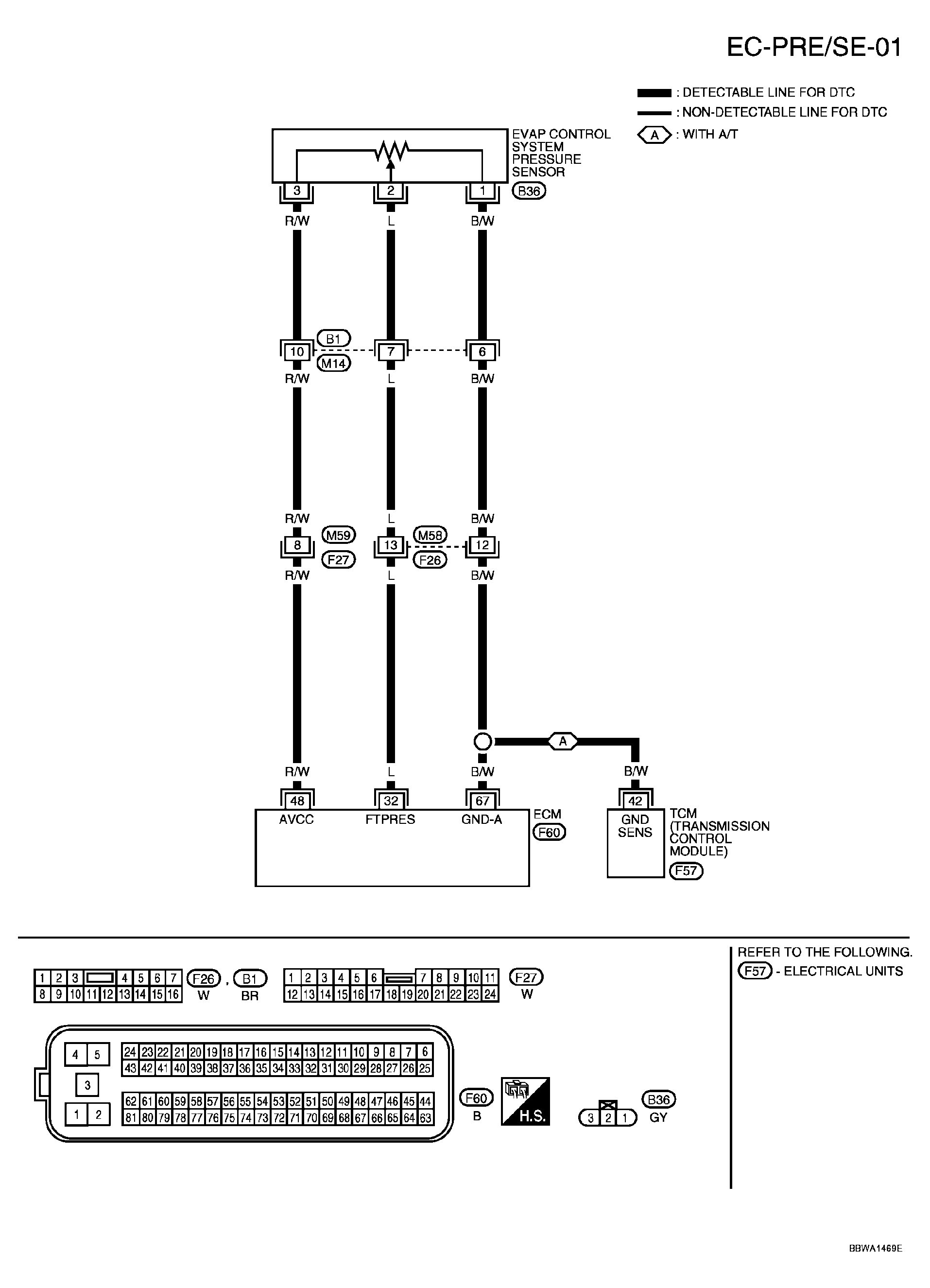
DTC P0452 EVAP Control System Pressure Sensor: Wiring Diagram

Fig 1: Identifying Wiring Diagram (EC-PRE/SE-01)
G04192017Courtesy of NISSAN MOTOR CO., U.S.A.

Specification data are reference values and are measured between each terminal and ground.

CAUTION: Do not use ECM ground terminals when measuring input/output voltage. Doing so may result in damage to the ECM's transistor. Use a ground other than ECM terminals, such as the ground.
WIRE COLOR AND TERMINAL NO. DESCRIPTION

TERMINAL NO. WIRE COLOR ITEM CONDITION DATA (DC Voltage)
32 L EVAP control system pressure sensor [Ignition switch: ON]  Approximately 1.8 - 4.8V
48 R/W Sensor power supply (EVAP control system pressure sensor) [Ignition switch: ON]  Approximately 5V
67 B/W Sensor ground (MAF sensor, IAT sensor, ECT sensor, EVAP control system pressure sensor, PSP sensor, ASCD steering switch, Refrigerant pressure sensor) [Engine is running] 
  • Warm-up condition 
  • Idle speed
Approximately 0V