LEMON Manuals: Even more car manuals for everyone: 1960-2025
Home >> Nissan-Datsun >> 2007 >> Maxima SL >> Repair and Diagnosis >> General Information >> Identification >> General Information >> Consult-II Checking System >> CONSULT-II Data Link Connector (DLC) Circuit >> Notes
April 5, 2026: LEMON Manuals is launched! Read the announcement.

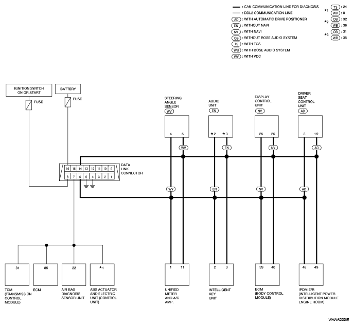
CONSULT-II Data Link Connector (DLC) Circuit: Notes

Fig 1: CONSULT-II Data Link Connector Circuit Diagram
G04914617Courtesy of NISSAN MOTOR CO., U.S.A.