LEMON Manuals: Even more car manuals for everyone: 1960-2025
Home >> Nissan-Datsun >> 2007 >> Sentra Base, Automatic CVT >> Repair and Diagnosis >> Engine Performance >> System >> Engine Control System - DTCS P0181 To P0500 (MR20DE) >> DTC P0453 EVAP Control System Pressure Sensor >> Wiring Diagram
April 5, 2026: LEMON Manuals is launched! Read the announcement.

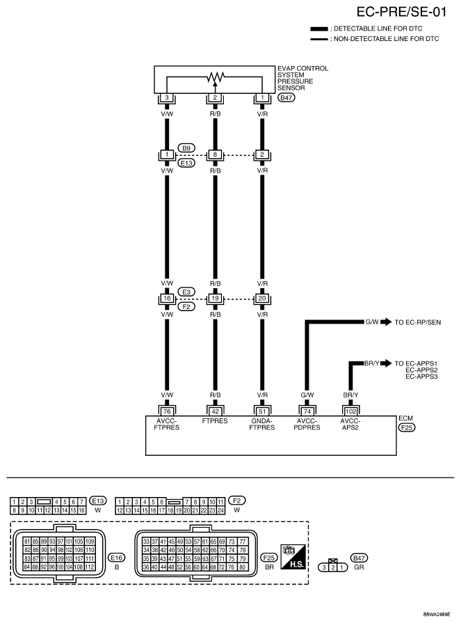
DTC P0453 EVAP Control System Pressure Sensor: Wiring Diagram

Fig 1: Wiring Diagram - EC-PRE/SE-01
G04925465

Specification data are reference values and are measured between each terminal and ground.

CAUTION: Do not use ECM ground terminals when measuring input/output voltage. Doing so may result in damage to the ECM's transistor. Use a ground other than ECM terminals, such as the ground.
TERMINAL ITEM CONDITION CHART

TERMINAL NO. WIRE COLOR ITEM CONDITION DATA (DC Voltage)
42 R/B EVAP control system pressure sensor [Ignition switch: ON]  Approximately 1.8 - 4.8V
51 V/R Sensor ground
(EVAP control system pressure sensor)
[Engine is running] 
  • Warm-up condition 
  • Idle speed
Approximately 0V
74 G/W Sensor power supply
(Refrigerant pressure sensor)
[Ignition switch: ON]  Approximately 5V
75 G/R Sensor power supply
[Crankshaft position sensor (POS)]
[Ignition switch: ON]  Approximately 5V
76 V/W EVAP control system pressure sensor power supply [Ignition switch: ON]  Approximately 5V
102 BR/Y Sensor power supply (APP sensor 2) [Ignition switch: ON]  Approximately 5V