LEMON Manuals: Even more car manuals for everyone: 1960-2025
Home >> Nissan-Datsun >> 2008 >> Sentra Base, Automatic CVT >> Repair and Diagnosis >> Engine Performance >> Engine Control Systems >> Engine Control System - DTCS P0506 To P2A00 (MR20DE) >> DTC P2101 Electric Throttle Control Function >> Wiring Diagram
April 5, 2026: LEMON Manuals is launched! Read the announcement.

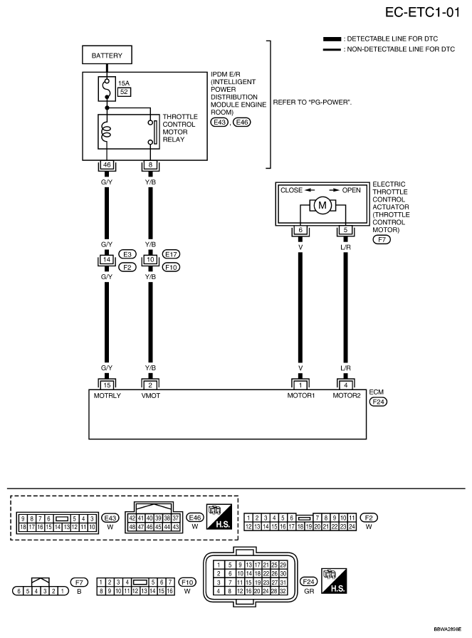
DTC P2101 Electric Throttle Control Function: Wiring Diagram

For PG, go to POWER SUPPLY, GROUND & CIRCUIT ELEMENTS .

Fig 1: Wiring Diagram - EC-ETC1-01
G04925555Courtesy of NISSAN MOTOR CO., U.S.A.

Specification data are reference values and are measured between each terminal and ground.

Pulse signal is measured by CONSULT-III.

CAUTION: Do not use ECM ground terminals when measuring input/output voltage. Doing so may result in damage to the ECM's transistor. Use a ground other than ECM terminals, such as the ground.
TERMINAL ITEM CONDITION CHART

TERMINAL NO. WIRE COLOR ITEM CONDITION DATA (DC Voltage)
1 V Throttle control motor (Open) [Ignition switch: ON] 
  • Engine stopped
  • Shift lever: D (CVT), 1st (M/T)
  • Accelerator pedal: Fully depressed
G04925166Courtesy of NISSAN MOTOR CO., U.S.A.
2 Y/B Throttle control motor power supply [Ignition switch: ON]  BATTERY VOLTAGE (11 - 14V)
4 L/R Throttle control motor (Close) [Ignition switch: ON] 
  • Engine stopped
  • Shift lever: D (CVT), 1st (M/T)
  • Accelerator pedal: Fully released
G04925168Courtesy of NISSAN MOTOR CO., U.S.A.
15 G/Y Throttle control motor relay [Ignition switch: OFF]  BATTERY VOLTAGE (11 - 14V)
[Ignition switch: ON]  0 - 1.0V
*: Average voltage for pulse signal (Actual pulse signal can be confirmed by oscilloscope.)