LEMON Manuals: Even more car manuals for everyone: 1960-2025
Home >> Nissan-Datsun >> 2008 >> Sentra SE-R Spec V, RS6F52H >> Repair and Diagnosis (Single Page) >> Engine Performance >> Engine Control Systems >> Engine Control System - Introduction (Qr25DE) >> On Board Diagnostic (OBD) System >> Emission-related Diagnostic Information >> System Readiness Test (SRT) Code >> SRT Service Procedure
April 5, 2026: LEMON Manuals is launched! Read the announcement.

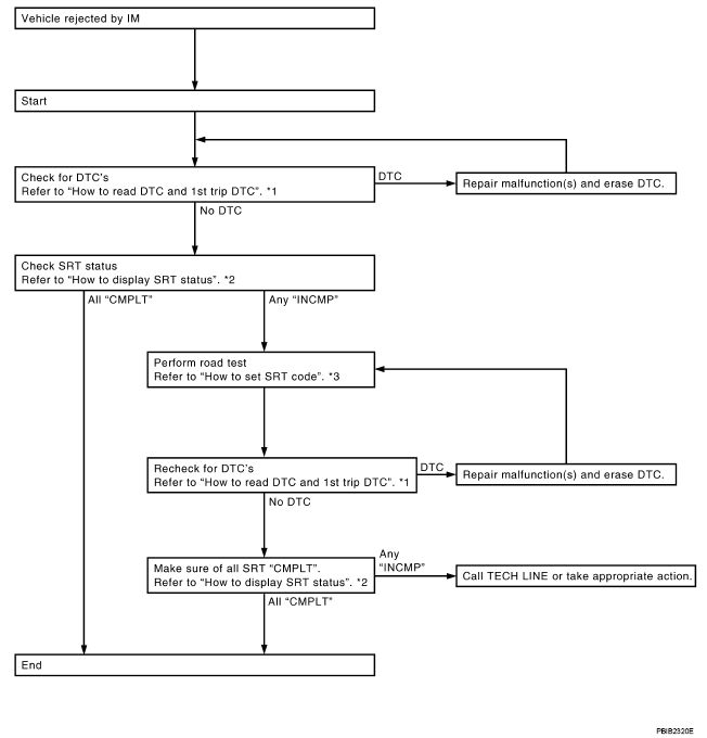
SRT Service Procedure

If a vehicle has failed the state emissions inspection due to one or more SRT items indicating "INCMP", review the flowchart diagnostic sequence on the next page.

Fig 1: SRT Service Procedure Flow Chart
G04925710Courtesy of NISSAN MOTOR CO., U.S.A.
SRT SERVICE PROCEDURE FLOW CHART REFERENCES

*1. HOW TO READ DTC AND 1ST TRIP DTC 
*2. HOW TO DISPLAY SRT STATUS 
*3. HOW TO SET SRT CODE