LEMON Manuals: Even more car manuals for everyone: 1960-2025
Home >> Nissan-Datsun >> 2008 >> Sentra SE-R >> Repair and Diagnosis >> Engine Performance >> Engine Control Systems >> Engine Control System - DTCS P1148 To P2A03 (Qr25DE) >> DTC P2138 App Sensor >> Wiring Diagram
April 5, 2026: LEMON Manuals is launched! Read the announcement.

DTC P2138 App Sensor: Wiring Diagram

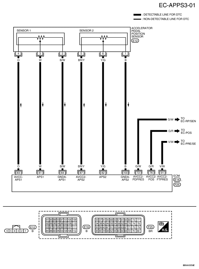
Fig 1: EC-APPS3-01 - Wiring Diagram
G04926214Courtesy of NISSAN MOTOR CO., U.S.A.

Specification data are reference values and are measured between each terminal and ground.

CAUTION: Do not use ECM ground terminals when measuring input/output voltage. Doing so may result in damage to the ECM's transistor. Use a ground other than ECM terminals, such as the ground.
INPUT/OUTPUT VOLTAGE CHART

TERMINAL NO. WIRE COLOR ITEM CONDITION DATA (DC Voltage)
72 G/W Sensor power supply (Refrigerant pressure sensor) [Ignition switch: ON]  Approximately 5V
76 G/R Sensor power supply [Crankshaft position sensor (POS)] [Ignition switch: ON]  Approximately 5V
81 W Accelerator pedal position sensor 1 [Ignition switch: ON] 
  • Engine stopped
  • Accelerator pedal: Fully released
0.6 - 0.9V
[Ignition switch: ON] 
  • Engine stopped
  • Accelerator pedal: Fully depressed
3.9 - 4.7V
82 Y/G Accelerator pedal position sensor 2 [Ignition switch: ON] 
  • Engine stopped
  • Accelerator pedal: Fully released
0.3 - 0.6V
[Ignition switch: ON] 
  • Engine stopped
  • Accelerator pedal: Fully depressed
1.95 - 2.4V
83 O Sensor power supply (APP sensor 1) [Ignition switch: ON]  Approximately 5V
84 B/W Sensor ground (APP sensor 1) [Engine is running] 
  • Warm-up condition 
  • Idle speed
Approximately 0V
87 BR/Y Sensor power supply (APP sensor 2) [Ignition switch: ON]  Approximately 5V
91 V/W EVAP control system pressure sensor power supply [Ignition switch: ON]  Approximately 5V
100 B Sensor ground (APP sensor 2) [Engine is running] 
  • Warm-up condition 
  • Idle speed
Approximately 0V