LEMON Manuals: Even more car manuals for everyone: 1960-2025
Home >> Nissan-Datsun >> 2009 >> Altima Base >> Repair and Diagnosis >> External Pages >> Different variant/trim >> Section 59 (Hybrid Control System - Introduction) >> Function Diagnosis >> Hybrid Control System >> System Diagram
April 5, 2026: LEMON Manuals is launched! Read the announcement.

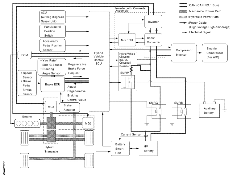
System Diagram

WARNING: This page is about a different variant/trim than selected.
Fig 1: Hybrid Control System Diagram
G05030155Courtesy of NISSAN MOTOR CO., U.S.A.