LEMON Manuals: Even more car manuals for everyone: 1960-2025
Home >> Nissan-Datsun >> 2009 >> Sentra SE-R >> Repair and Diagnosis >> External Pages >> Different variant/trim >> Section 12 (Engine Control System - DTCS P0643 To P2A00 (MR20DE-CALIFORNIA)) >> DTC P2101 Electric Throttle Control Function >> Wiring Diagram
April 5, 2026: LEMON Manuals is launched! Read the announcement.

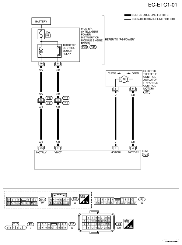
DTC P2101 Electric Throttle Control Function: Wiring Diagram

WARNING: This page is about a different variant/trim than selected.
Fig 1: Electric Throttle Control Function - Wiring Diagram
G05921852Courtesy of NISSAN MOTOR CO., U.S.A.

Specification data are reference values and are measured between each terminal and ground.

Pulse signal is measured by CONSULT-III.

CAUTION: Do not use ECM ground terminals when measuring input/output voltage. Doing so may result in damage to the ECM's transistor. Use a ground other than ECM terminals, such as the ground.
CONNECTOR TERMINAL REFERENCE

TERMINAL NO. WIRE COLOR ITEM CONDITION DATA (DC Voltage)
1 V Throttle control motor (Open) [Ignition switch: ON] 
  • Engine stopped
  • Shift lever: D (CVT), 1st (M/T)
  • Accelerator pedal: Fully depressed
Approximately 3.2V(1)
G05922056Courtesy of NISSAN MOTOR CO., U.S.A.
2 Y/B Throttle control motor power supply [Ignition switch: ON]  BATTERY VOLTAGE (11 - 14V)
4 L/R Throttle control motor (Close) [Ignition switch: ON] 
  • Engine stopped
  • Shift lever: D (CVT), 1st (M/T)
  • Accelerator pedal: Fully released
Approximately 1.8V(1)
G05921431Courtesy of NISSAN MOTOR CO., U.S.A.
15 G/Y Throttle control motor relay [Ignition switch: OFF]  BATTERY VOLTAGE (11 - 14V)
[Ignition switch: ON]  0 - 1.0V
(1) Average voltage for pulse signal (Actual pulse signal can be confirmed by oscilloscope.)