LEMON Manuals: Even more car manuals for everyone: 1960-2025
Home >> Nissan-Datsun >> 2011 >> Frontier SL, RWD >> Repair and Diagnosis >> Electrical >> Body Electrical >> Power Control System >> System Description >> Relay Control System >> System Diagram
April 5, 2026: LEMON Manuals is launched! Read the announcement.

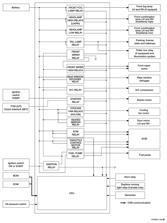
System Diagram

Fig 1: Relay Control - System Diagram
G05886101Courtesy of NISSAN MOTOR CO., U.S.A.