LEMON Manuals: Even more car manuals for everyone: 1960-2025
Home >> Nissan-Datsun >> 2011 >> Maxima S >> Repair and Diagnosis >> Accessories & Equipment >> Anti-Theft Systems >> Security Control System >> Ecu Diagnosis Information >> IPDM E/R (Intelligent Power Distribution Module Engine Room) >> Reference Value >> Terminal Layout
April 5, 2026: LEMON Manuals is launched! Read the announcement.

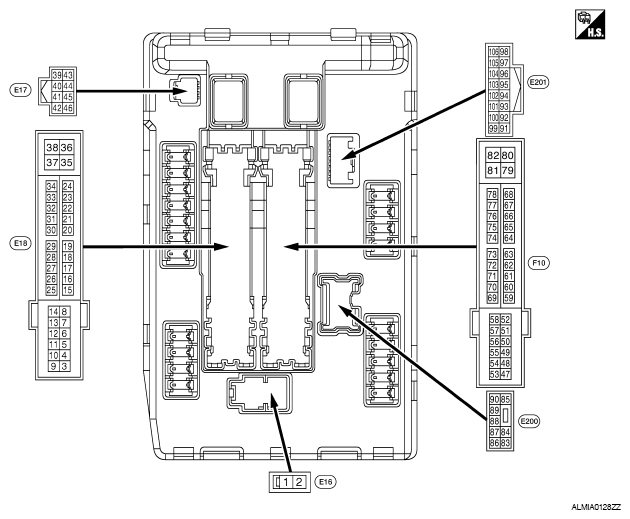
Terminal Layout

Fig 1: IPDM E/R Terminal Layout
G06991898Courtesy of NISSAN MOTOR CO., U.S.A.