LEMON Manuals: Even more car manuals for everyone: 1960-2025
Home >> Nissan-Datsun >> 2011 >> Maxima S >> Repair and Diagnosis >> Engine Mechanical >> Engine Lubrication System >> System Description >> Lubrication System >> Schematic
April 5, 2026: LEMON Manuals is launched! Read the announcement.

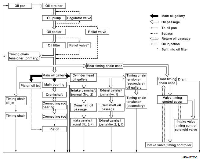
Lubrication System: Schematic

Fig 1: Lubrication System Schematic
G06989715Courtesy of NISSAN MOTOR CO., U.S.A.