LEMON Manuals: Even more car manuals for everyone: 1960-2025
Home >> Nissan-Datsun >> 2011 >> Quest S >> Repair and Diagnosis >> Body & Frame >> Windows >> Power Window Control System >> [Front Window Anti-Pinch] >> System Description >> System >> System Description >> System Diagram
April 5, 2026: LEMON Manuals is launched! Read the announcement.

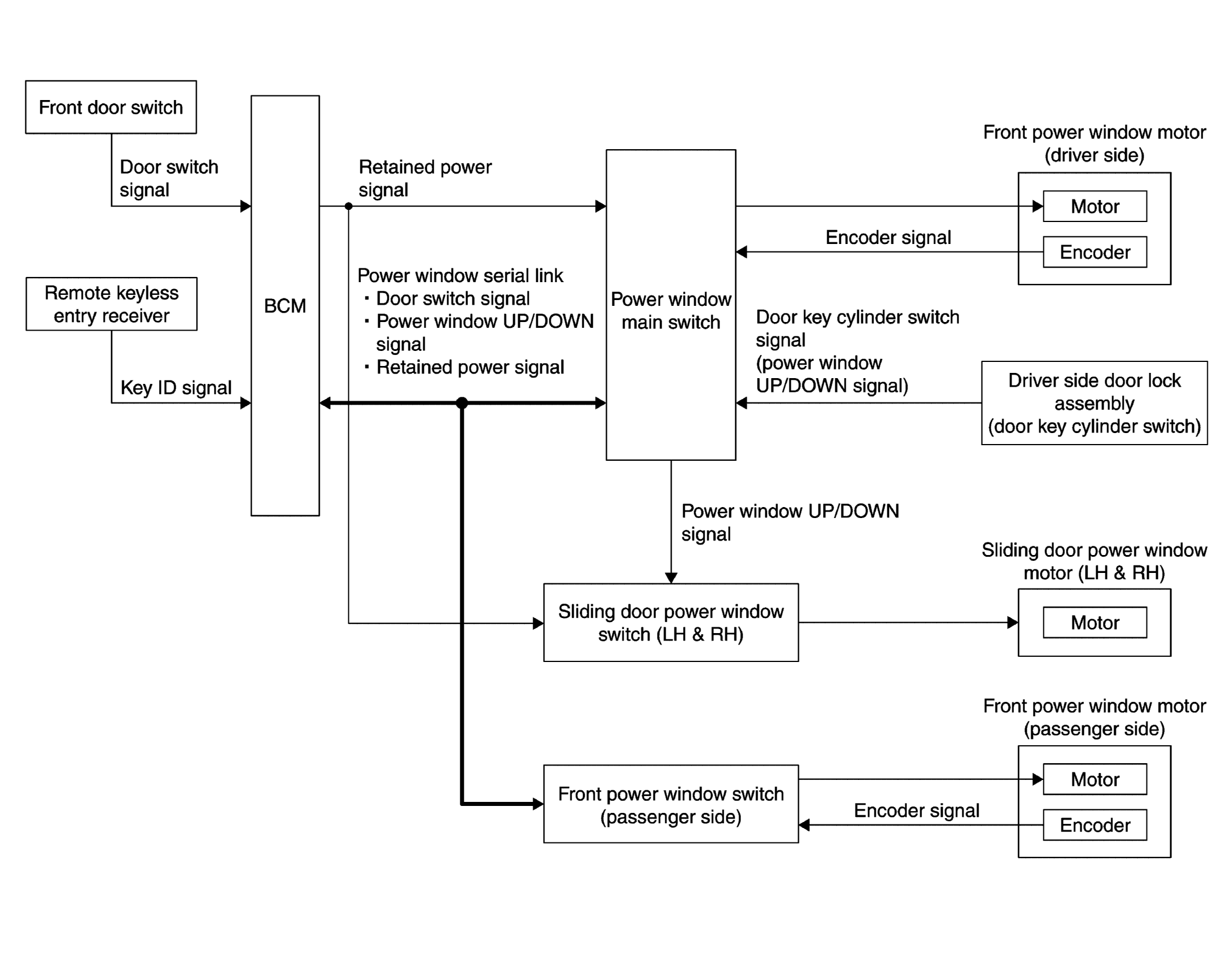
System Diagram

Fig 1: Power Window Control System Diagram
G07053243Courtesy of NISSAN MOTOR CO., U.S.A.