LEMON Manuals: Even more car manuals for everyone: 1960-2025
Home >> Nissan-Datsun >> 2011 >> Sentra SE-R >> Repair and Diagnosis >> Engine Performance >> System >> Engine Control System - DTCS P0447 To P0850 (Qr25DE) >> DTC P0453 EVAP Control System Pressure Sensor >> Wiring Diagram
April 5, 2026: LEMON Manuals is launched! Read the announcement.

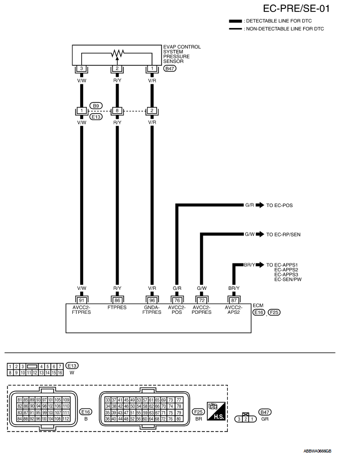
DTC P0453 EVAP Control System Pressure Sensor: Wiring Diagram

Fig 1: EC-PRE/SE-01 - Wiring Diagram
G07144320Courtesy of NISSAN MOTOR CO., U.S.A.

Specification data are reference values and are measured between each terminal and ground.

CAUTION: Never use ECM ground terminals when measuring input/output voltage. Doing so may result in damage to the ECM's transistor. Use a ground other than ECM terminals, such as the ground.
TERMINAL AND WIRE COLOR REFERENCE CHART

TERMINAL NO. WIRE COLOR ITEM CONDITION DATA (DC Voltage)
72 G/W Sensor power supply (Refrigerant pressure sensor) [Ignition switch: ON]  Approximately 5 V
76 G/R Sensor power supply [Crankshaft position sensor (POS)] [Ignition switch: ON]  Approximately 5 V
86 R/Y EVAP control system pressure sensor [Ignition switch: ON]  Approximately 1.8 - 4.8 V
87 BR/Y Sensor power supply (APP sensor 2) [Ignition switch: ON]  Approximately 5 V
91 V/W EVAP control system pressure sensor power supply [Ignition switch: ON]  Approximately 5 V
96 V/R Sensor ground (EVAP control system pressure sensor) [Engine is running] 
  • Warm-up condition 
  • Idle speed
Approximately 0 V