LEMON Manuals: Even more car manuals for everyone: 1960-2025
Home >> Nissan-Datsun >> 2012 >> Cube Base >> Repair and Diagnosis >> External Pages >> Different car >> Section 120 (VSA System Components) >> System Description >> System Outline
April 5, 2026: LEMON Manuals is launched! Read the announcement.

System Outline

WARNING: This page is about a different car, the 2013 Acura MDX, 2012 Acura MDX, 2011 Acura MDX, and 2010 Acura MDX. However, it is still accessible from the selected car via links, so may be relevant.

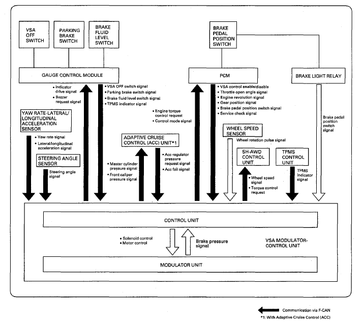
This system is composed of the VSA modulator-control unit, the wheel speed sensors, the steering angle sensor, and the yaw rate-lateral/longitudinal acceleration sensor, and the system indicators in the gauge control module. The VSA modulator-control unit controls the Anti-Lock Brake System (ABS), the Electronic Brake Distribution (EBD), the Traction Control System (TCS), the Vehicle Stability Assist (VSA), the Hill Start Assist (HSA), trailer stability assist, and brake assist with the brake pressure of each wheel and the engine torque.

Fig 1: VSA Modulator-Control Unit Communication Diagram
G08053105Courtesy of AMERICAN HONDA MOTOR CO., INC.