LEMON Manuals: Even more car manuals for everyone: 1960-2025
Home >> Nissan-Datsun >> 2012 >> Cube Base >> Repair and Diagnosis >> External Pages >> Different car >> Section 124 (Multiplex Integrated Control System) >> System Description >> Network "Loss of Communication" Error Checking Function >> Self-diagnostic Function
April 5, 2026: LEMON Manuals is launched! Read the announcement.

Self-diagnostic Function

WARNING: This page is about a different car, the 2013 Acura MDX, 2012 Acura MDX, 2011 Acura MDX, and 2010 Acura MDX. However, it is still accessible from the selected car via links, so may be relevant.

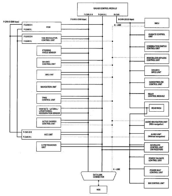
By connecting the HDS to the data link connector (DLC), the HDS can retrieve the diagnostic information from the MICU via a diagnostic BUS called the K-LINE. The K-LINE is a separate communication line that is connected to some of the CAN-related ECUs. The MICU is a gateway between the HDS and B-CAN related ECUs, and sends B-CAN diagnostic information to the HDS. When doing a function test with the HDS, the HDS sends an output signal through the K-LINE to the MICU. The MICU either relays the request to another ECU, or commands the function itself.

Fig 1: Self-diagnostic Function Diagram
G08055179Courtesy of AMERICAN HONDA MOTOR CO., INC.