LEMON Manuals: Even more car manuals for everyone: 1960-2025
Home >> Nissan-Datsun >> 2012 >> Sentra SE-R >> Repair and Diagnosis >> Accessories & Equipment >> Entertainment Systems >> Audio, Visual, Navigation & Telephone System (Audio With Navigation) >> Service Information >> Audio >> System Description >> Notes
April 5, 2026: LEMON Manuals is launched! Read the announcement.

System Description: Notes

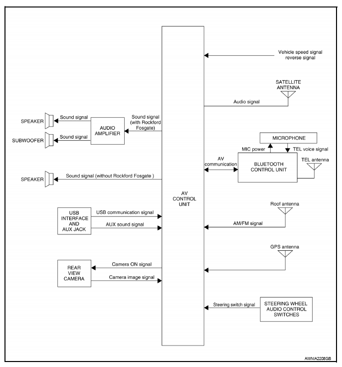
Fig 1: Identifying Audio System Diagram
G08182338Courtesy of NISSAN NORTH AMERICA, INC.