LEMON Manuals: Even more car manuals for everyone: 1960-2025
Home >> Nissan-Datsun >> 2013 >> Sentra FE+SV >> Repair and Diagnosis >> Engine Performance >> Testing & Diagnosis >> Engine Control System (Introduction) >> System Description >> System >> Engine Control System >> ENGINE CONTROL SYSTEM: System Description >> System Diagram
April 5, 2026: LEMON Manuals is launched! Read the announcement.

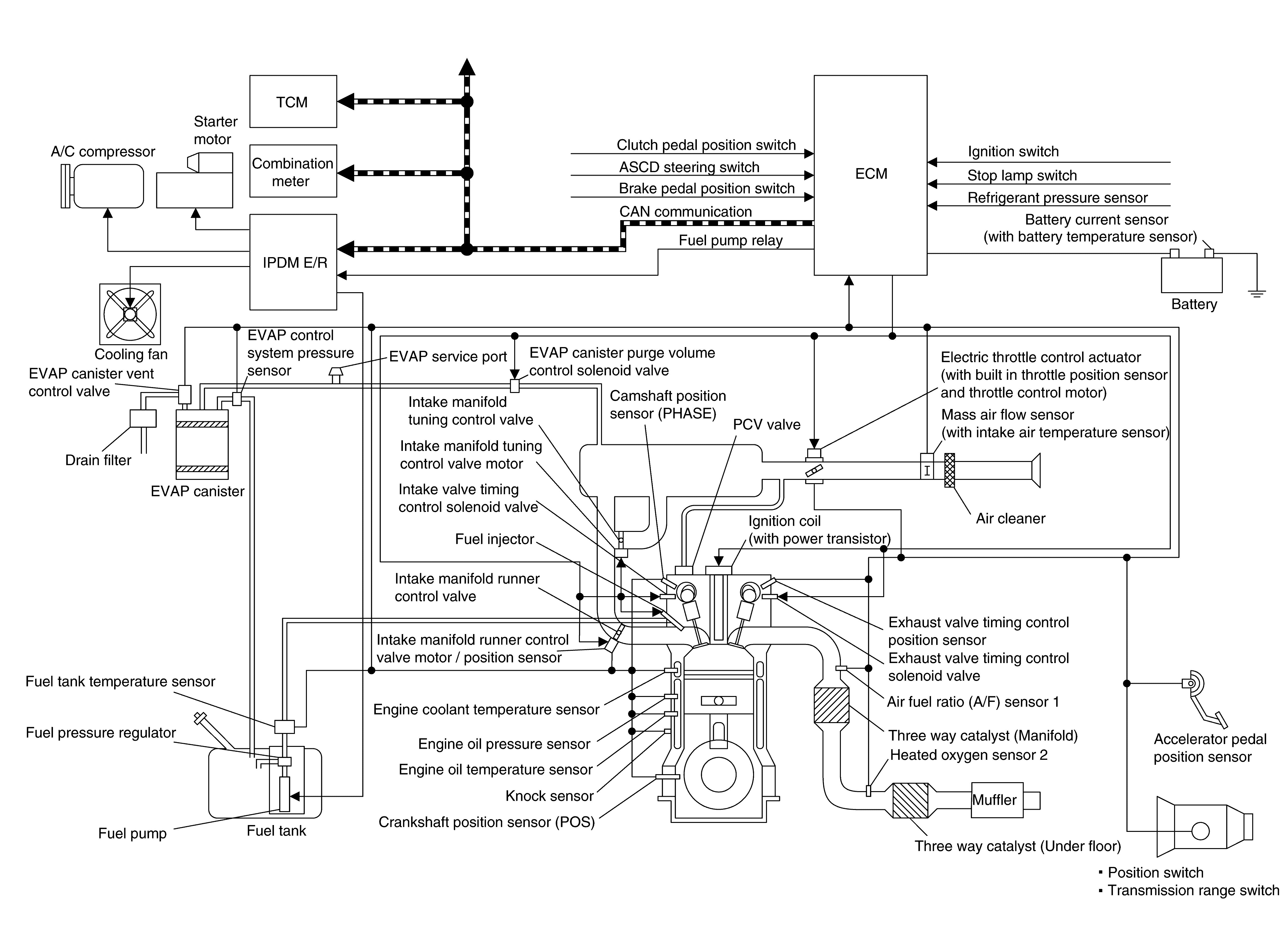
System Diagram

Fig 1: Engine Control - System Diagram
G08989191Courtesy of NISSAN NORTH AMERICA, INC.
NOTE:
  • Position switch and clutch pedal position switch are not used in models with CVT.
  • ASCD steering switch and brake pedal position switch are used in models with ASCD.
  • TCM and transmission range switch are not used in models with M/T.