LEMON Manuals: Even more car manuals for everyone: 1960-2025
Home >> Nissan-Datsun >> 2014 >> Sentra FE+S >> Repair and Diagnosis >> Transmission >> Transmission Control Systems >> Drive Mode System (ECO Mode) (CVT) >> Wiring Diagram >> ECO Mode System >> Wiring Diagram
April 5, 2026: LEMON Manuals is launched! Read the announcement.

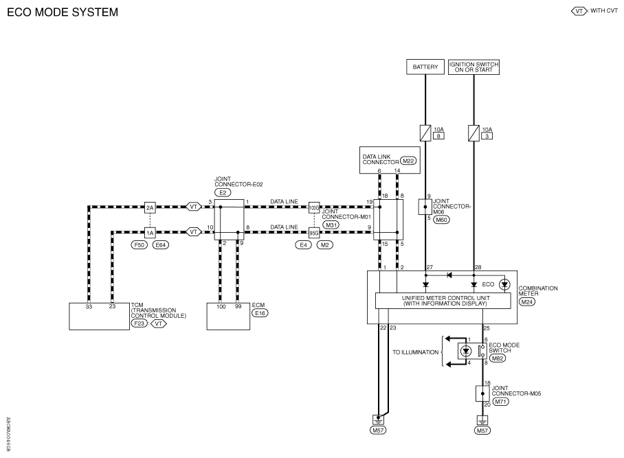
ECO Mode System: Wiring Diagram

Fig 1: ECO Mode System - Wiring Diagram
G09461413Courtesy of NISSAN NORTH AMERICA, INC.