LEMON Manuals: Even more car manuals for everyone: 1960-2025
Home >> Nissan-Datsun >> 2015 >> Rogue Select AWD >> Repair and Diagnosis (Single Page) >> Accessories & Equipment >> Anti-Theft Systems >> Security Control System (Without Intelligent Key) >> DTC/Circuit Diagnosis >> Vehicle Security System >> Wiring Diagram - Vehicle Security System -
April 5, 2026: LEMON Manuals is launched! Read the announcement.

Wiring Diagram - Vehicle Security System -

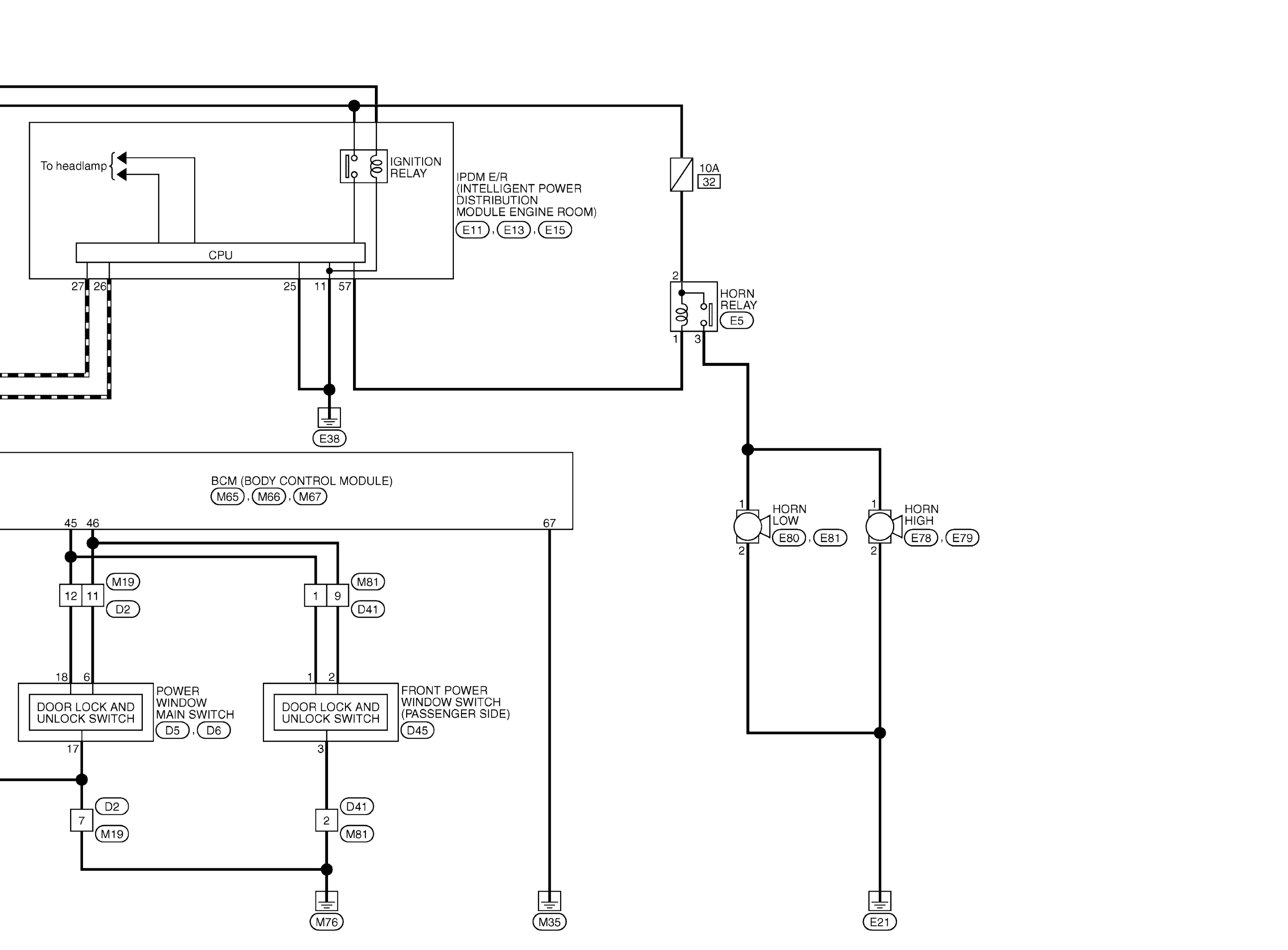
Fig 1: Vehicle Security System -- Wiring Diagram (1 Of 2)
G09612669Courtesy of NISSAN NORTH AMERICA, INC.
Fig 2: Vehicle Security System -- Wiring Diagram (2 Of 2)
G09612670Courtesy of NISSAN NORTH AMERICA, INC.
Fig 3: Vehicle Security System Connector End View (1 Of 7)
GNSJRKWE7285GB-285Courtesy of NISSAN NORTH AMERICA, INC.
Fig 4: Vehicle Security System Connector End View (2 Of 7)
GNSJRKWE7286GB-286Courtesy of NISSAN NORTH AMERICA, INC.
Fig 5: Vehicle Security System Connector End View (3 Of 7)
GNSJRKWE7287GB-287Courtesy of NISSAN NORTH AMERICA, INC.
Fig 6: Vehicle Security System Connector End View (4 Of 7)
GNSJRKWE7288GB-288Courtesy of NISSAN NORTH AMERICA, INC.
Fig 7: Vehicle Security System Connector End View (5 Of 7)
GNSJRKWE7289GB-289Courtesy of NISSAN NORTH AMERICA, INC.
Fig 8: Vehicle Security System Connector End View (6 Of 7)
GNSJRKWE7290GB-290Courtesy of NISSAN NORTH AMERICA, INC.
Fig 9: Vehicle Security System Connector End View (7 Of 7)
GNSJRKWE7291GB-291Courtesy of NISSAN NORTH AMERICA, INC.