LEMON Manuals: Even more car manuals for everyone: 1960-2025
Home >> Nissan-Datsun >> 2015 >> Sentra FE+S >> Repair and Diagnosis >> Transmission >> Transmission Control Systems >> Drive Mode System (ECO Mode) (CVT) >> Wiring Diagram >> ECO Mode System >> Wiring Diagram
April 5, 2026: LEMON Manuals is launched! Read the announcement.

ECO Mode System: Wiring Diagram

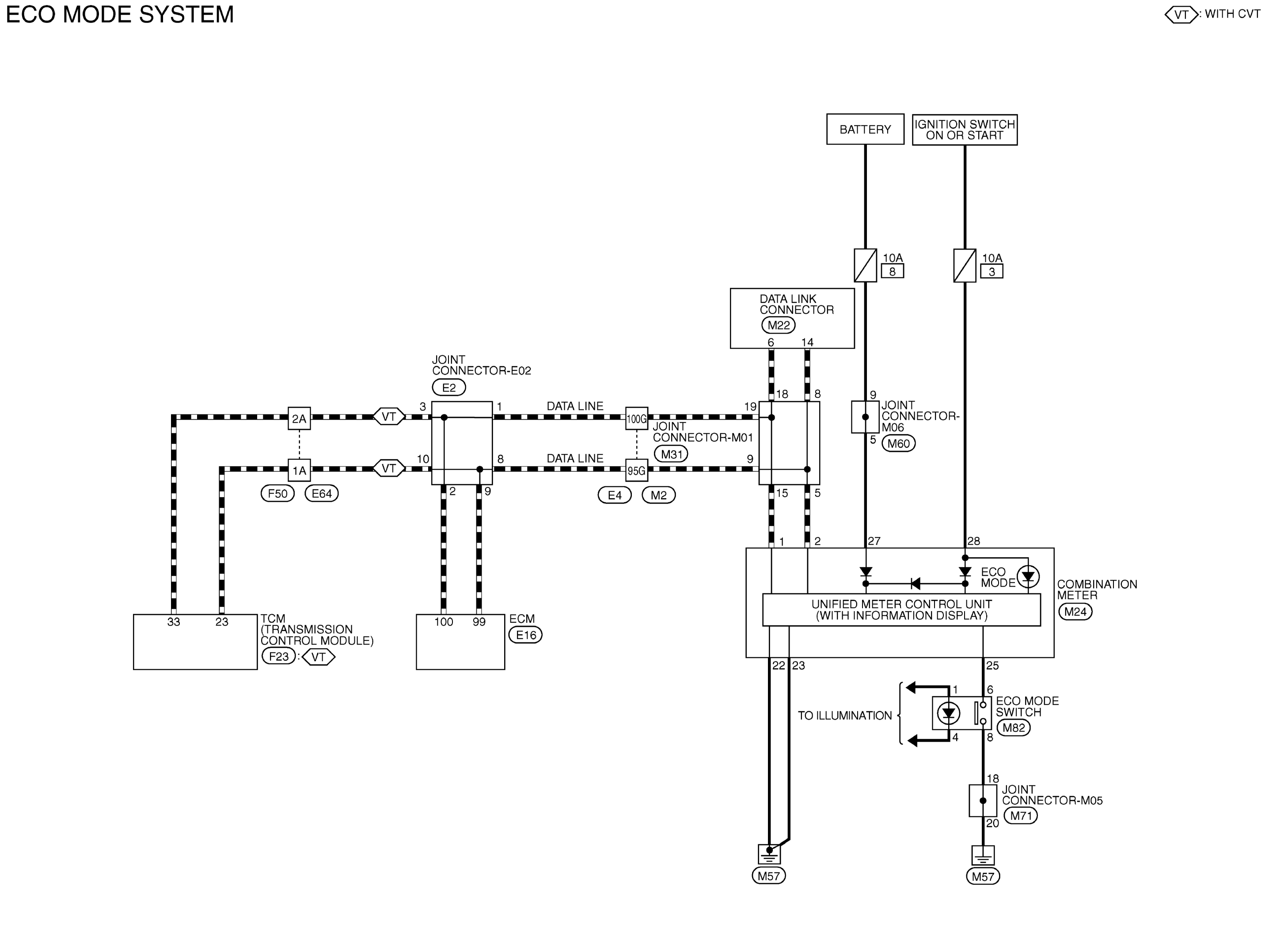
Fig 1: ECO Mode System Wiring Diagram
GNSABOWA0098GB-098Courtesy of NISSAN NORTH AMERICA, INC.
Fig 2: ECO Mode System Connector End Views (1 Of 4)
G08992308Courtesy of NISSAN NORTH AMERICA, INC.
Fig 3: ECO Mode System Connector End Views (2 Of 4)
G09461415Courtesy of NISSAN NORTH AMERICA, INC.
Fig 4: ECO Mode System Connector End Views (3 Of 4)
GNSABOIA0316GB-316Courtesy of NISSAN NORTH AMERICA, INC.
Fig 5: ECO Mode System Connector End Views (4 Of 4)
GNSABOIA0317GB-317Courtesy of NISSAN NORTH AMERICA, INC.