LEMON Manuals: Even more car manuals for everyone: 1960-2025
Home >> Nissan-Datsun >> 2017 >> Armada SL, RWD >> Repair and Diagnosis >> External Pages >> Different car >> Section 128 (Security Control System) >> Wiring Diagram >> Intelligent Key System/Engine Start Function >> Wiring Diagram
April 5, 2026: LEMON Manuals is launched! Read the announcement.

Intelligent Key System/Engine Start Function: Wiring Diagram

WARNING: This page is about a different car, the 2016 Nissan Murano. However, it is still accessible from the selected car via links, so may be relevant.
Fig 1: Intelligent Key System/Engine Start Function Wiring Diagram (1 Of 3)
GNSAAKWA1393GB-393Courtesy of NISSAN NORTH AMERICA, INC.
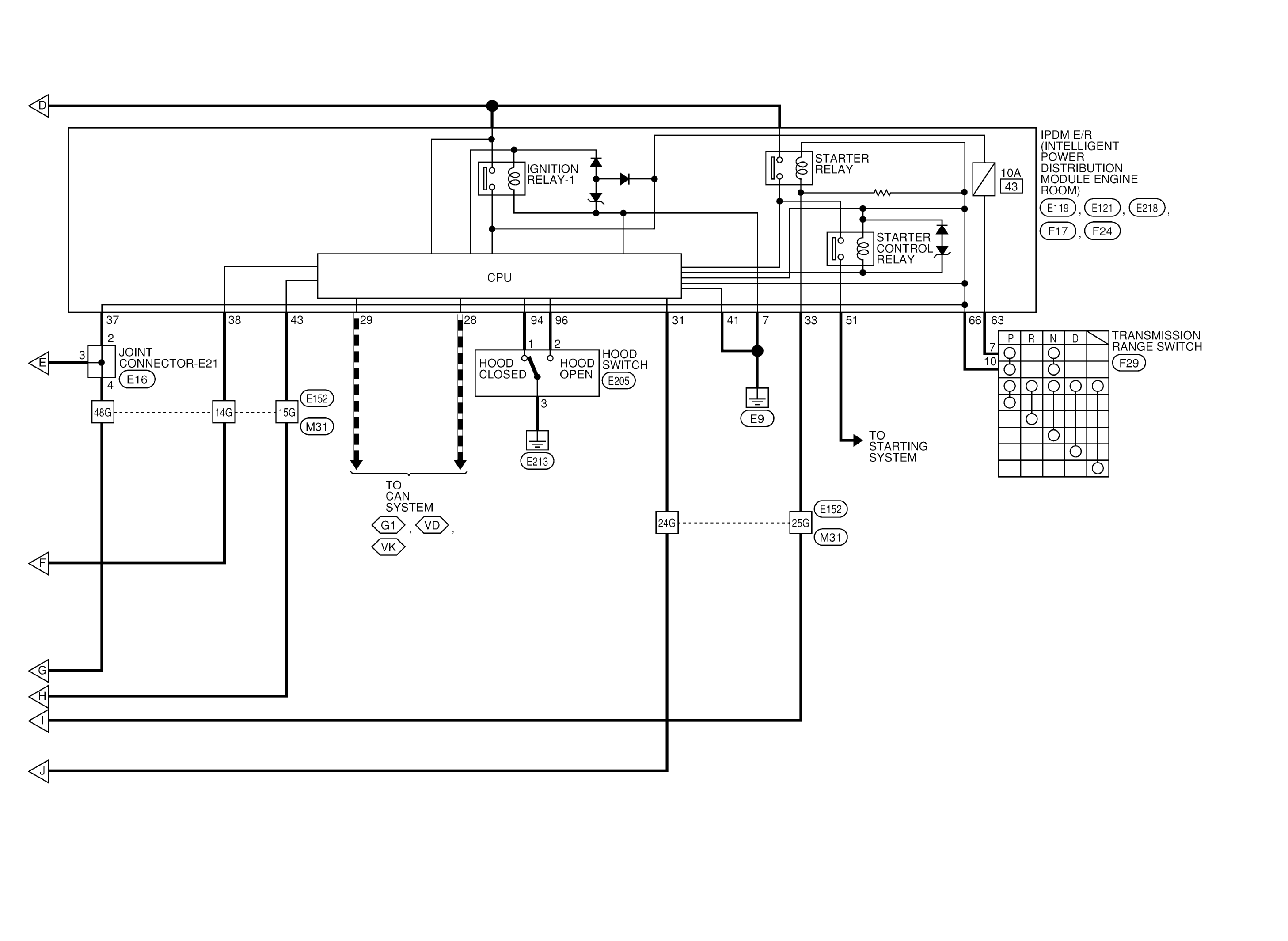
Fig 2: Intelligent Key System/Engine Start Function Wiring Diagram (2 Of 3)
GNSAAKWA1394GB-394Courtesy of NISSAN NORTH AMERICA, INC.
Fig 3: Intelligent Key System/Engine Start Function Wiring Diagram (3 Of 3)
GNSAAKWA1395GB-395Courtesy of NISSAN NORTH AMERICA, INC.
Fig 4: Intelligent Key System/Engine Start Function Connector End Views (1 Of 7)
GNSAAKIA3355GB-355Courtesy of NISSAN NORTH AMERICA, INC.
Fig 5: Intelligent Key System/Engine Start Function Connector End Views (2 Of 7)
GNSAAKIA3356GB-356Courtesy of NISSAN NORTH AMERICA, INC.
Fig 6: Intelligent Key System/Engine Start Function Connector End Views (3 Of 7)
GNSAAKIA3357GB-357Courtesy of NISSAN NORTH AMERICA, INC.
Fig 7: Intelligent Key System/Engine Start Function Connector End Views (4 Of 7)
GNSAAKIA3358GB-358Courtesy of NISSAN NORTH AMERICA, INC.
Fig 8: Intelligent Key System/Engine Start Function Connector End Views (5 Of 7)
GNSAAKIA3359GB-359Courtesy of NISSAN NORTH AMERICA, INC.
Fig 9: Intelligent Key System/Engine Start Function Connector End Views (6 Of 7)
GNSAAKIA3360GB-360Courtesy of NISSAN NORTH AMERICA, INC.
Fig 10: Intelligent Key System/Engine Start Function Connector End Views (7 Of 7)
GNSAAKIA3361GB-361Courtesy of NISSAN NORTH AMERICA, INC.