LEMON Manuals: Even more car manuals for everyone: 1960-2025
Home >> Nissan-Datsun >> 2019 >> Maxima SR >> Repair and Diagnosis >> Transmission >> Automatic Trans >> Automatic Transmission (Introduction And Basic Inspection) >> System Description >> System >> CVT Control System >> System Description >> System Diagram
April 5, 2026: LEMON Manuals is launched! Read the announcement.

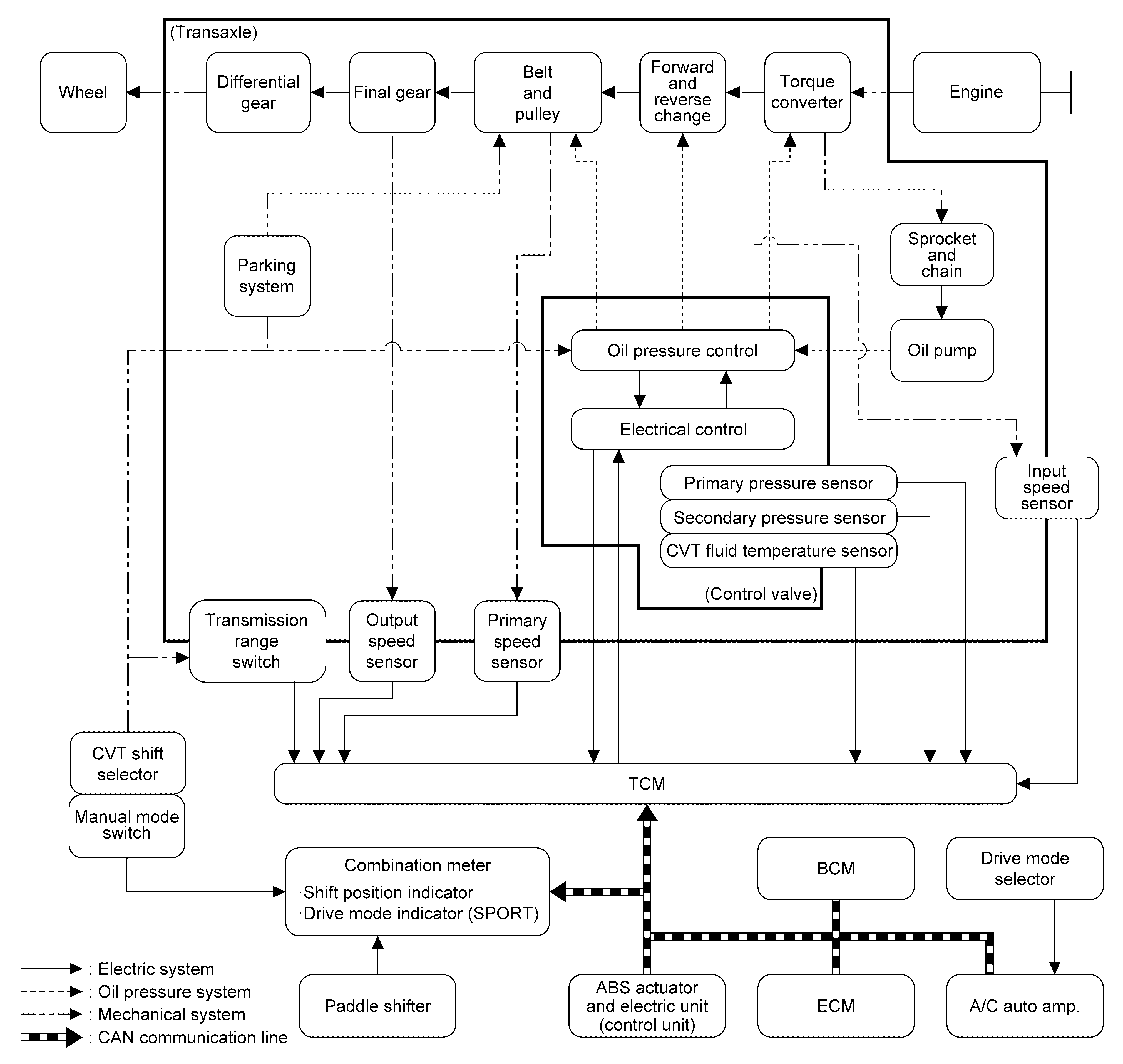
System Diagram

GNSJSDIA7613GB-613Courtesy of NISSAN NORTH AMERICA, INC.