LEMON Manuals: Even more car manuals for everyone: 1960-2025
Home >> Nissan-Datsun >> 2019 >> Sentra S, Automatic CVT Trans >> Repair and Diagnosis >> Electrical >> Charging Systems >> Charging System >> Basic Inspection >> Diagnosis And Repair Workflow >> Work Flow (With DSS-5000P NI) >> Overall Sequence
April 5, 2026: LEMON Manuals is launched! Read the announcement.

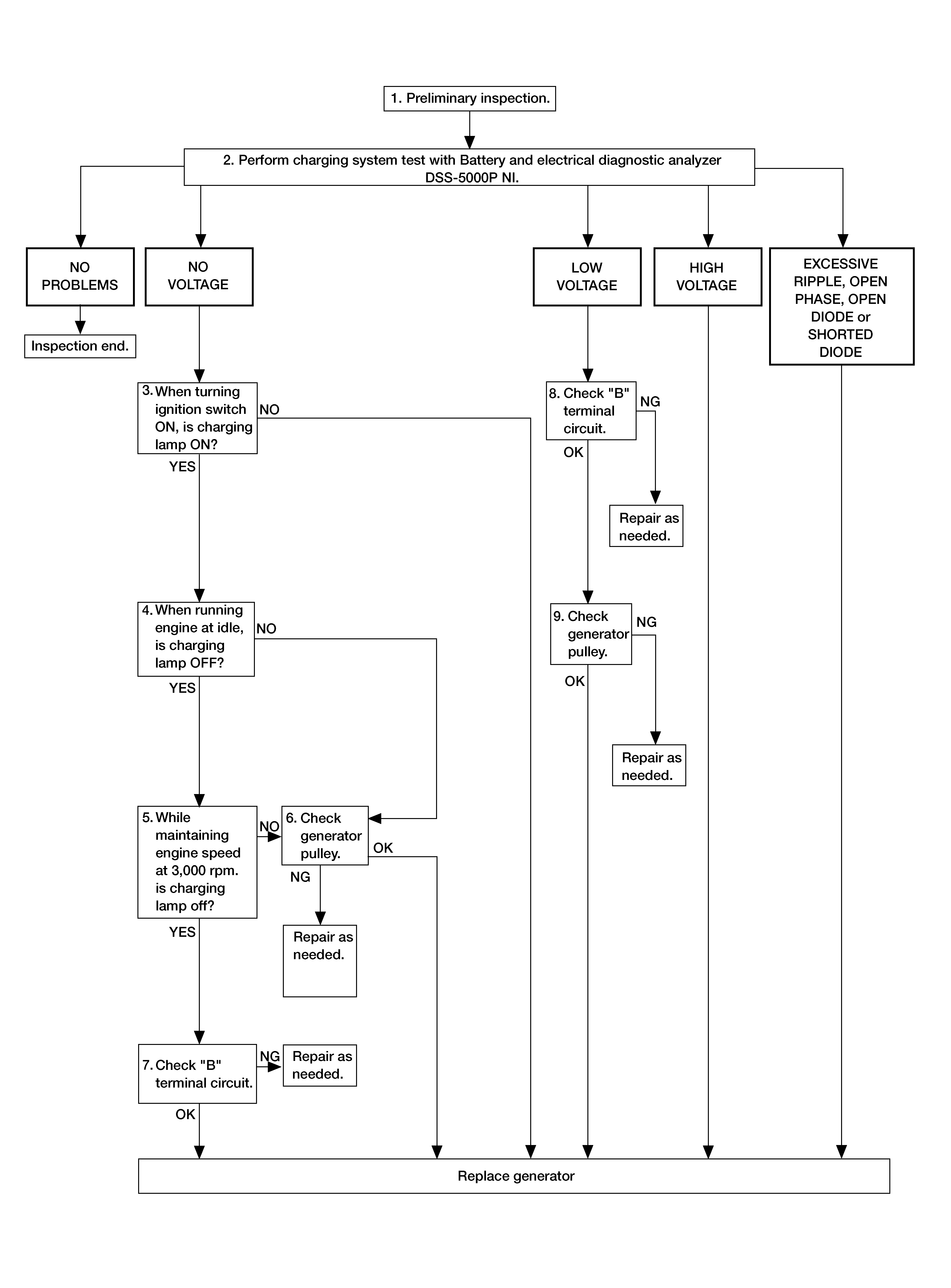
Overall Sequence

G04889674Courtesy of NISSAN NORTH AMERICA, INC.